金融市场的类型_2024注会财管备考重点
2024年注会《财管》第一章“金融市场的类型”属于倾向于概念类的知识,通过表格对比可以更直观的理解和区分。此章虽然不属于重点章节,但本知识点在2023年的注会财管考试中,有多选题的形式,需要同学们认真对待。
推荐阅读:2024年注会财管《轻一》名师讲义,备考重点汇总>>
【所属章节】
第一章 财务管理概述
第四节 金融工具与金融市场
【知 识 点】
金融市场的类型
(一)货币市场和资本市场
【提示】《轻一》中将资本市场也称为证券市场
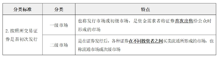
(二)其他分类
提示
没有一级市场就没有二级市场,一级市场是二级市场的基础,但二级市场又是一级市场存在和发展的条件。
与企业理财关系更为密切的是二级市场,而非一级市场。本科目所指的证券价格除非特指,一般均指二级市场价格。
提示
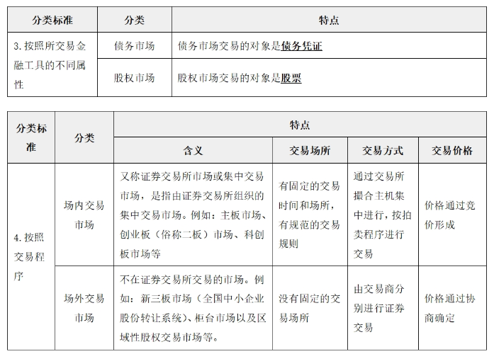
我国内地有三家证券交易所,其中上海证券交易所和深圳证券交易所是会员制的非营利性法人,北京证券交易所是公司制的营利性法人。上海交易所上市的是沪市主板和科创板股票;深圳交易所上市的是深市主板和创业板股票;北京证券交易所上市的是北交所股票。
上文注会考试知识点内容根据闫华红老师《轻一基础精讲班》讲义整理,闫华红老师2024年主讲的注会C双名师轻松过关®班课程正在更新!点击了解课程详情>>
(本文为东奥会计在线原创文章,仅供考生学习使用,禁止任何形式的转载)








津公网安备12010202000755号