东奥首页
会计云课堂
专注辅导财会考试
东奥继教学堂
离线观看 畅学无忧
资讯
考试报名
了解考试
报名时间
入口
条件
考试时间
补报名
报名费用
常见问题
专业问答
准考证
打印入口
打印时间
成绩查询
时间
复核
证书领取
政策解读
备考
考试大纲
税法一
税法二
涉税实务
相关法律
财务与会计
税务知识
高频考点
考试经验
答疑
免费题库
每日一练
章节练习
历年真题
资料库
名师
课程
课程方案
图书
图书方案
图书资讯
直播
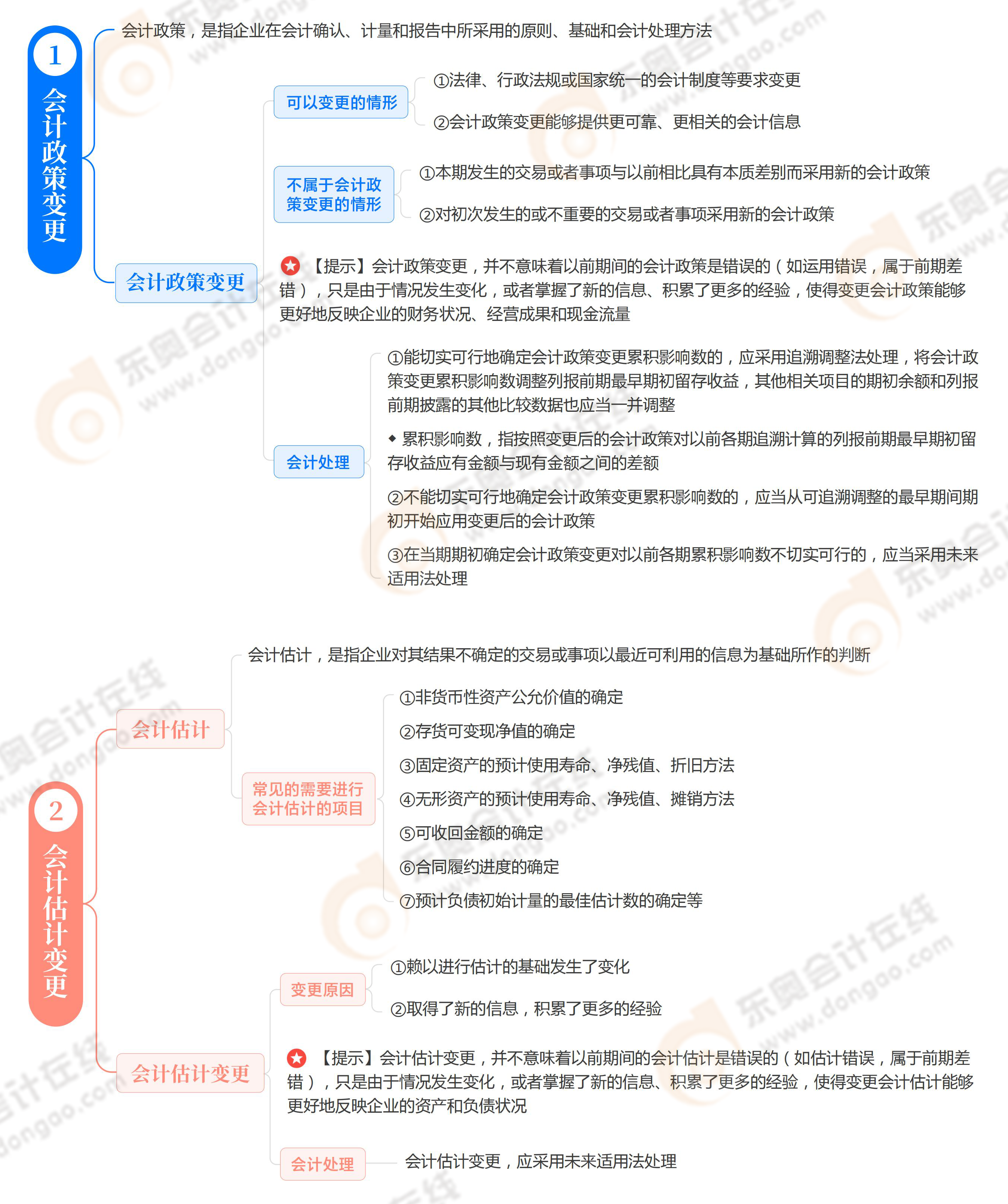
税务师《财务与会计》第十七章属于非重点章节,但是在考试中考查单选题、多选题,下文为东奥会计在线整理的第十七章思维导图,同学们快来查漏补缺吧!
■ 重要程度:本章属于非重点章节。
■ 考查题型:主要考查单选题、多选题,通常为3-4个小题。
■ 考查分值:预计2025年本章考查计算题和综合分析题的可能性较低。
注:以上《财务与会计》内容由东奥教研团队提供,点击进入免费资料库解锁更多内容>>
(本文为东奥会计在线原创文章,仅供考生学习使用,禁止任何形式的转载)
精选推荐
报考咨询中心 资深财会老师为考生解决报名备考相关问题 立即提问
上一篇: 2025年税务师《财务与会计》易错易混知识点汇总
下一篇: 25年税务师财务与会计思维导图—第十六章所得税
相关文章
学习指南 报考指南
学习方法指导
0基础轻松入门
轻1名师课程
一备两考班
阶段学习计划
考试指南