东奥首页
登录
注册
我的订单
优惠券
账号设置
购物车
安全退出
学习中心
我的订单
手机学习
会计云课堂
专注辅导财会考试
东奥继教学堂
离线观看 畅学无忧
快速导航
选课中心
东奥书店
东奥名师
免费试听
实操就业
法规库
继续教育
注册会计师
初级职称
中级职称
高级会计师
税务师
CMA
ACCA
中级经济师
中级经济师
基金证券
帮助
免费试听
选课中心
东奥名师
东奥书店
当前位置:
东奥会计在线
>
免费试听
>
注册会计师
手机APP听课
浏览器版本过低,请更新浏览器或更换其他浏览器播放。
浏览器版本过低,请更新浏览器或更换其他浏览器播放。
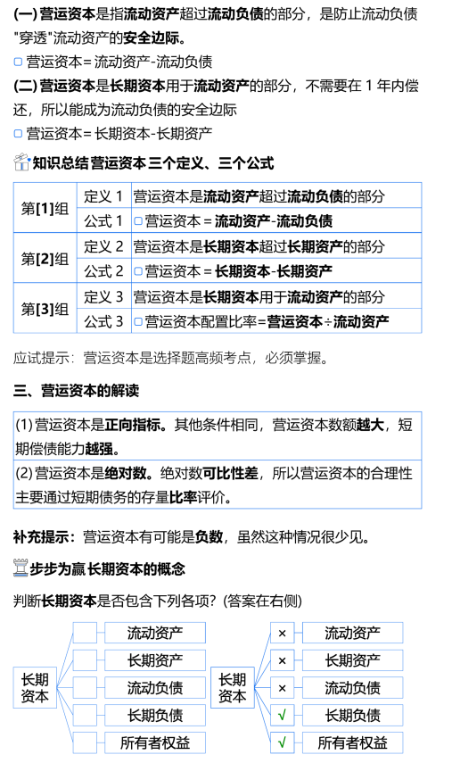
长期资本和营运资本
返回试听
查看讲义
相关试听
更多>
免费课程:科学计算器初始设置
2024《财管》预习班
免费课程:科学计算器的使用练习
2024《财管》预习班
免费课程:科学计算器的选购
2024《财管》预习班
免费课程:搜狗输入法下的V模式
2024《财管》预习班
免费课程:市场有效的实践意义
2023《财管》零基础精讲班
免费课程:半强有效的检验——事件研究
2023《财管》零基础精讲班
免费课程:因素分析法
2023《财管》零基础精讲班
免费课程:长期资本和营运资本
2023《财管》零基础精讲班
免费课程:有效资本市场的含义和市场有效的前提
2022《财管》基础班
免费课程:长期资本及营运资本
2022《财管》基础班
免费课程:理解长期筹资
2022《财管》基础班
免费课程:财务报表分析方法——因素分析法
2022《财管》基础班
免费课程:科学计算器的初始设置
2022《财管》零基础预习班
免费课程:机考系统公式录入
2022《财管》零基础预习班
免费课程:财务管理的核心概念
2021《财管》新基础班
免费课程:机考系统与计算器应用
2021《财管》预习班
免费试听:市场有效的层次(1)
2020《财管》基础班
免费课程:v模式和极简版计算器
2020《财管》预习班
免费课程:科学计算器进行连续复利的计算
2020《财管》预习班
免费试听:科学计算器的基本功能
2020《财管》预习班
免费课程:长期资本及营运资本
198951人已学习