2022年11月12日CMA考试难吗?P2科目考情分析出炉!
| 财务规划、绩效与分析 | 战略财务管理 |
2022年最后一次CMA考季已经告一段落,很多考生都有这样的一个问题:2022年11月12日CMA考试难吗?关于考试难不难的问题,考生说了算,相信以下整理的P2科目考情分析能够给大家想要的答案!
购23年C班立减¥5500,挑战¥5000奖学金>>
22年CMA《轻松过关
》组合4.5折,领券再减10元>>
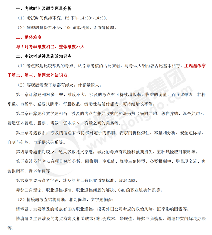
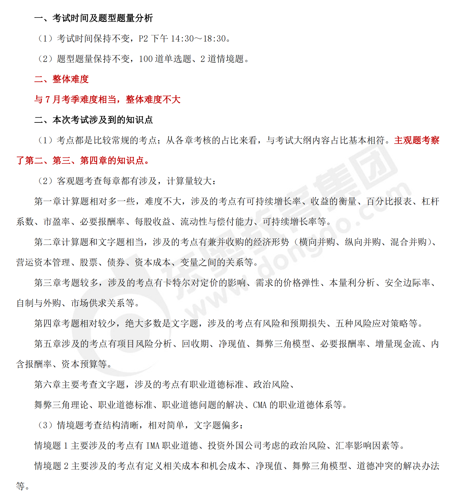
· 2022年11月12日CMA-P2科目考情分析 ·
(点击查看大图)
(以上考情分析内容来自于东奥教研团队提供)
· 考生反馈 ·
据参加本次考试的考生反馈,此次P2考试常规考点出题较多,没有特别偏的考点,计算题较多,主观题难度相对中等,都是平时常见的考点和试题类型。
总体来说今日P2考试所涉及的考点,在我们基础班、习题班都有涉猎。如果是按照班主任制定的学习计划按部就班的听课、做题的学员,通过本次P2考试是没有问题的。
· 更多学习资料推荐 ·
| 备考干货汇总 | |
| 思维导图 | CMA各科目各章节思维导图汇总 |
| 常用公式 | CMA各科目公式大全,抓紧学习! |
| 高频考点 | CMA各科目重要知识点汇总 |
| 备考指南 | CMA各科目考试特点分析 |
| 答题技巧 | CMA考前高分答题技巧!不能错过! |
| 易错易混 | 2022年CMA考试易错题型 |
| 冲刺习题练习 | |
| 在线题库 | CMA各章节刷题训练,点击完成在线练习! |
| 每日一练 | CMA各科目习题每日一练,快来打卡! |
| >点击获取更多备考资料< | |
在熟练掌握重点知识点的同时,对其他知识点也要有一定的把握,全面掌握知识,熟练做题,才能应对各种灵活考点!另外,在考场中放平心态,合理分配答题时间也是取胜法宝之一!如果还想获取更多CMA考试等相关内容,那就请多多关注东奥会计在线频道吧。
(本文为东奥会计在线原创文章,仅供考生学习使用,禁止任何形式的转载)





津公网安备12010202000755号