2024年初级会计师《经济法基础》考试大纲变化解读
| 考试大纲原文 | 实务大纲变化 | 经济法大纲变化 | 大纲变化直播解读 |
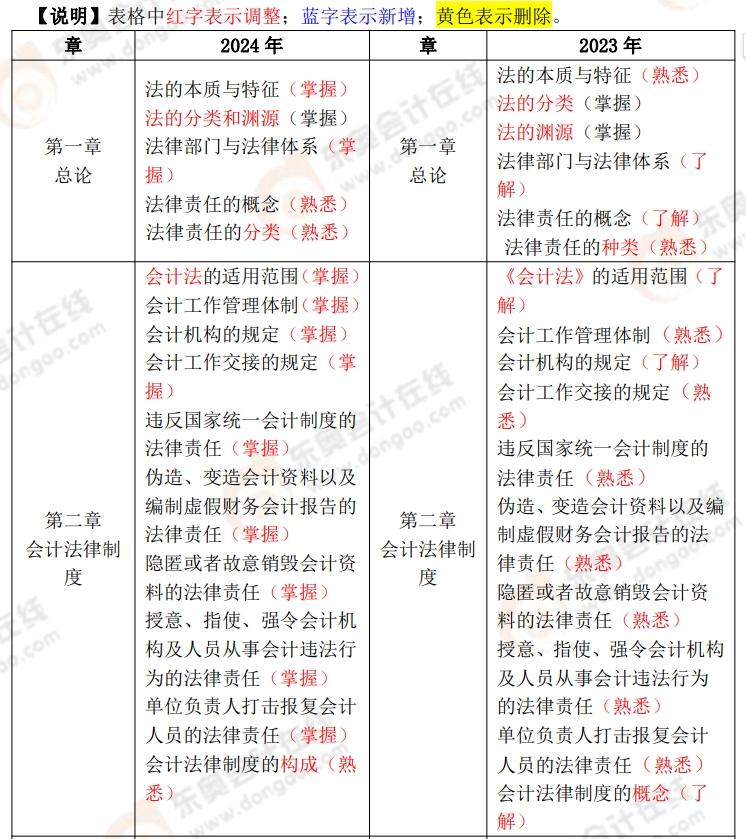
重磅!2024年初级会计师考试大纲公布啦!东奥教研团队为考生整理了《经济法基础》科目大纲新旧对比,赶快来看看有哪些变化吧!今年又新增了哪些内容、删减了哪些内容,一起来学习吧!
一、综述
2024年度考试大纲主要作了以下调整:
第一章主要调整个别考点的大纲要求,并将相关考点的小标题合并,无实质性变动。
第二章主要调整个别考点的大纲要求,并将“会计法律制度的概念”改为“会计法律制度的构成”;
第四章新增全面数字化电子发票的规定;
第六章删除烟叶税、船舶吨税的规定。
第八章中增加了社会保险经办与管理、社会保险费与社会保险基金管理相关内容;
其他均为掌握程度的调整。
二、具体调整

说明:因考试政策、内容不断变化与调整,东奥会计在线提供的以上经济法基础考试大纲相关信息仅供参考,如有异议,请考生以官方部门公布的内容为准!
(以上专业知识内容来自东奥教研团队)
(本文为东奥会计在线原创文章,仅供考生学习使用,禁止任何形式的转载)




津公网安备12010202000755号