东奥首页
会计云课堂
专注辅导财会考试
东奥继教学堂
离线观看 畅学无忧
资讯
考试报名
了解考试
报名时间
入口
条件
考试时间
补报名
报名费用
资格审核
常见问题
专业问答
准考证
打印入口
打印时间
成绩查询
时间
复核
证书领取
政策解读
备考
考试大纲
初级会计实务
经济法基础
高频考点
考试经验
答疑
免费题库
每日一练
章节练习
历年真题
资料库
名师
课程
课程方案
图书
直播
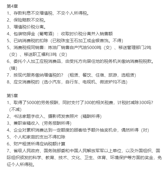
2024年初级会计考试5月18日上午场次的考试已经结束,《经济法基础》科目考试什么?难度何如呢?相信是很多尚未考试的考生关心的问题,下面我们来一起看看考生们的反馈吧!
难度如何?
考生反馈:这个批次比较简单,没有偏题、难题、怪题!
考了哪些内容?
根据考生们的反馈,东奥黄洁洵老师为考生大致整理了第一批次的考试内容,还没有考的同学可以作为参考哦~
说明:因初级会计考试政策、内容不断变化与调整,东奥会计在线提供的以上信息仅供参考,如有异议,请考生以权威部门公布的内容为准。
上一篇: 黄洁洵老师总结初级会计《经济法基础》5.18上午场考点,考生速看!
下一篇: 5月18日初级会计上午场结束!以后的批次会出原题吗?
相关文章
学习指南 报考指南
学习方法指导
零基础入门班
名师核心课程
摸底测试习题
章节练习前两章
阶段学习计划