会计档案的保管期限分为几类
精选回答

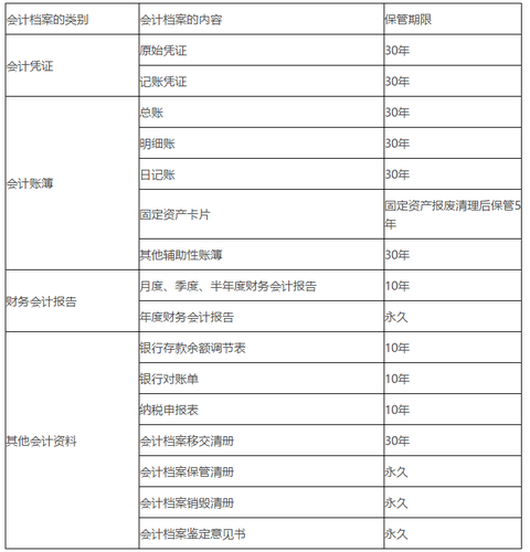
会计档案的保管期限分为永久、定期(一般分为10年和30年)两类;会计档案的保管期限,从会计年度终了后的第一天算起。
会计档案的内容和保管期限的具体规定

以上就是会计档案的保管期限分为几类知识点的详细内容。
更多相关知识点,可以点击查看:
知识点的详细解读,考试重难点分析尽在东奥会计在线初级会计实务栏目。
免费试听 全部>>
-
初级
应收票据
2024《初级会计实务》基础精...
免费
已有2500人学习 -
初级
交易性金融资产取得的账务处理
2024《初级会计实务》基础精...
免费
已有2500人学习 -
初级
库存现金
2024《初级会计实务》基础精...
免费
已有2500人学习



津公网安备12010202000755号