新增69页!2023年中级会计教材变化有增有减,详细分析出炉!
| 教材现货公告 | 教材变化解析 | 教材变化解读直播 |
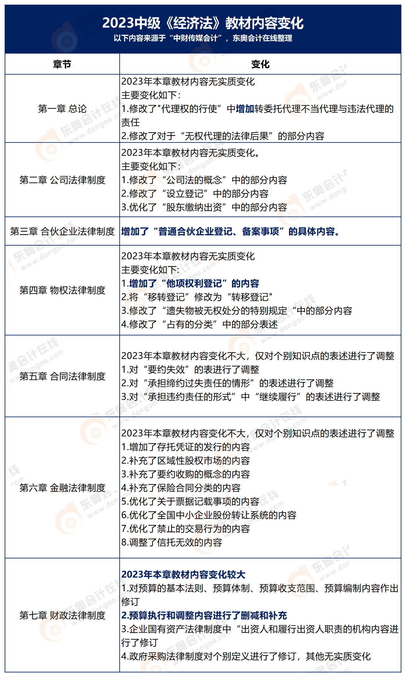
2023年中级会计教材近日上市!不少考生都非常关心教材的变动内容以及考试难度,东奥整理2023年中级会计职称考试最新教材变化解析,建议大家收藏!

| 科目 | 2022年 | 2023年 |
| 中级会计实务 | 528 | 570 |
| 经济法 | 425 | 445 |
| 财务管理 | 401 | 408 |





2023年4月24日东奥名师张敬富、张一琳、苏苏抢先解读教材变化:
| 直播时间 | 直播老师 | 直播老师 | 直播入口 |
4月24日12:00 | 23年中级教材变化抢先解读-中级会计实务 | 张敬富 | 点击听课 |
4月24日19:00 | 23年中级教材变化抢先解读-中级财务管理 | 张一琳 | 点击听课 |
4月24日20:30 | 23年中级教材变化抢先解读-中级经济法 | 苏苏 | 点击听课 |
待2023年中级会计考试官方教材正式下发后,我们将邀请到东奥中级《轻一》名师,张志凤,闫华红,黄洁洵三位老师,为各位考生再次带来今年教材更加详细的变化解读,以及各科目的备考指导,敬请期待!

2023年中级会计《轻松过关®一》图书即将现货,今年《轻一》图书再次升级,紧贴考纲,通过四部分内容设置,全面解析教材考点,并将复杂的专业术语用简单地、便于理解的语言解释出来。《轻一》让大家了解各个章节需要学什么、往年考查的情况、最新教材变化等内容。通过提炼考点,将复杂的专业术语用简单地、便于理解的语言解释出来,然后结合历年考试方向,提炼核心。

2023年中级会计考试已经正式开始,相信大家看完上述的变化分析后,对于今年的教材内容有了一定了解。那从现在开始,大家要好好把握学习时间,争取在9月9日的中级会计考试中取得满意的成绩!
说明:因考试政策、内容不断变化与调整,东奥会计在线提供的以上中级会计考试等信息仅供参考,如有异议,请考生以官方部门公布的内容为准。
(本文是东奥会计在线原创文章,转载请注明来自东奥会计在线)

津公网安备12010202000755号