当前位置:东奥会计在线>中级会计职称>名师带学>正文

精准复习!东奥名师彭婷分享《中级会计实务》试题特点及出题方向!

来源:东奥会计在线责编:陈越2023-08-29 16:31:18

中级会计师考试实务科目的考试时长为165分钟,考试题型包含单选题、多选题、判断题、计算分析题、综合题五种,本篇分享东奥名师彭婷老师整理的各题型分值及命题规律、解题技巧,希望大家充分利用考前复习时间,冲刺提高,争取顺利通关!

中级会计职称

冲刺干货资料来了!东奥中级会计全名师助阵,考前速看!

精准复习!东奥名师彭婷分享《中级会计实务》试题特点及出题方向!

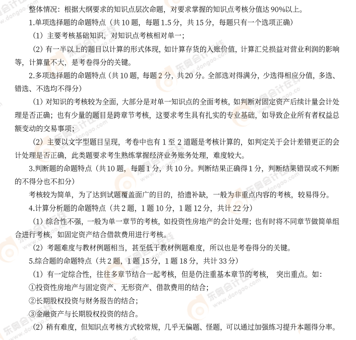
一、 《中级会计实务》各题型命题规律

中级会计实务各题型命题规律

二、 《中级会计实务》出题方向

1. 全面覆盖,每年每章几乎均有考题。

2. 重点突出,4个层级的重要性逐渐降低,第一层级的知识点最重要,考查比重最大。

中级会计实务知识点层级

3. 综合题考点固定,每年均以考查第一层级的知识点为主,在部分考题中会加入第二层级的知识点。

4. 近年来,计算分析题的考点辐射范围越来越广。

三、 《中级会计实务》解题技巧分享

1. 最基本的方法:掌握会计基本原理,用扎实的专业知识解题,并学会梳理、总结知识点,建立知识点框架,提升做题效率。

2. 考试时可以适当使用解题技巧,如用排除法、各选项间勾稽关系解题法等,提升答题的准确率。

3. 考试的做题顺序务必是先易后难,不要一味地在难题上花时间,对于计算分析题综合题,不一定整道题目都能答得非常顺利,但是要坚信每道题都会有能解答的部分,能做多少做多少,能拿几分拿几分,尽量多拿分、少扣分。

4. 考场上一定要树立信心,相信自己,允许自己有答错的机会(事实上可以有40%的容错率)。尽最大的努力,做最坏的打算,平时备考冲着 100 分努力,考场上拿到60分就是胜利!

说明:以上内容整理自东奥名师彭婷老师撰写的2023年中级会计《轻松过关®2》及授课讲义,仅供考生学习参考。更多中级会计考试备考资料,欢迎大家关注东奥会计在线。

(本文为东奥会计在线原创文章,禁止任何形式的转载)


+1
打印
资料下载
查看资料
免费领取

学习方法指导

考前学习资料

名师核心课程

摸底测试习题

章节练习前两章

阶段学习计划

考试指南

学霸经验分享