2023年注会经济法第二批次考点总结及考情分析
2023年注会经济法第二批次的考试已经结束,今年的经济法考题难不难?冷门考点多不多?大家有信心通过考试吗?东奥会计在线教研团队整理了2023年注会经济法第二批次考点总结及考情分析,赶快来看看!
更多考点:2023年注会专业阶段考情分析及考点总结(考生回忆版)

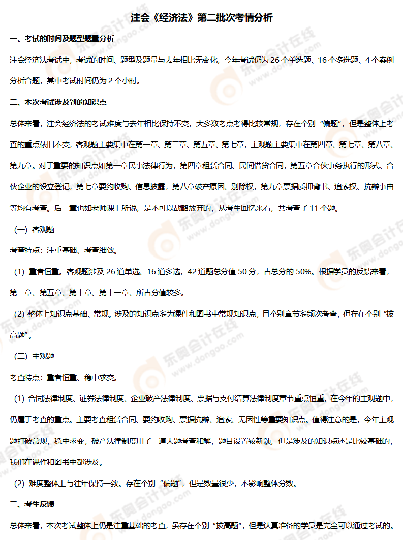
【考情分析】
点击图片查看大图
【考点总结】
点击图片查看大图
想要尽快看考题、对答案的小伙伴们看这里!东奥组建了2023年注会考题估分交流群,扫描图片中二维码进群 ,东奥陪你一起估分!

注:以上注会经济法考试试题内容由考生回忆反馈,东奥教研团队统计,东奥会计在线整理发布
(本文为东奥会计在线原创文章,仅供考生学习使用,禁止任何形式的转载)






津公网安备12010202000755号