2021年注会延考地区《财管》考试第一批次考点总结及考情分析
2021年注会延考地区《财管》第一批次考试已经圆满落幕,今年的财管科目计算题简单吗?根据考生反馈,东奥教研团队总结《财管》第一批次考试中涉及到的考情和考点,供大家参考,不要错过哦!
推荐阅读:2021年注册会计师考试专业阶段考题答案解析及考情分析汇总

【考情分析】
>>>上下滑动查看更多内容<<<
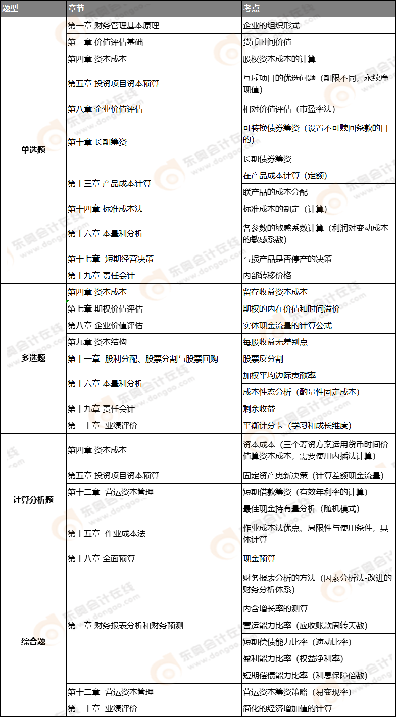
【考点总结】
>>>点击图片查看大图<<<
【考后估分】
东奥推出注册会计师考试考后估分小程序,相信很多考生朋友想要在考后第一时间看考题对答案,扫描图片中二维码,打开小程序,东奥陪你一起估分!

注会成绩查询时间预计在11月下旬,考生们可以持续关注东奥会计在线注册会计师频道,东奥小编将及时为大家更新关于注会成绩查询时间的相关信息!【查询入口一键直达】
注:以上注会财管考试试题内容由考生回忆反馈,东奥教研团队统计,东奥会计在线整理发布
(本文为东奥会计在线原创文章,仅供考生学习使用,禁止任何形式的转载)






津公网安备12010202000755号