2020年注会综合阶段试卷二考题解析考生回忆版
2020年注册会计师综合阶段考试已经圆满结束,大家都考的如何呢?很多考生想要估分,看看自己是否能通过考试,东奥小编特此整理了考生回忆版试题,下面就一起来看看吧!














不论考试结果如何,坚持到最后的考生都已完成了华丽的逆袭,备考过程中有汗水也有泪水,有喜悦,也有坎坷和无助,将你的备考历程、复习计划、经验收获……分享给大家,不仅是为自己留下一纸印记,更是给2021年的考生借鉴与鼓励!
即日起至2020年12月31日面向所有2020年注册会计师考生发起考后征文活动,快来和大家分享你的备考故事吧!
一年的备考终于结束,无论结果如何都希望大家能够以平常心去对待,小编也预祝考生们能够取得理想的成绩,顺利通过注册会计师考试。
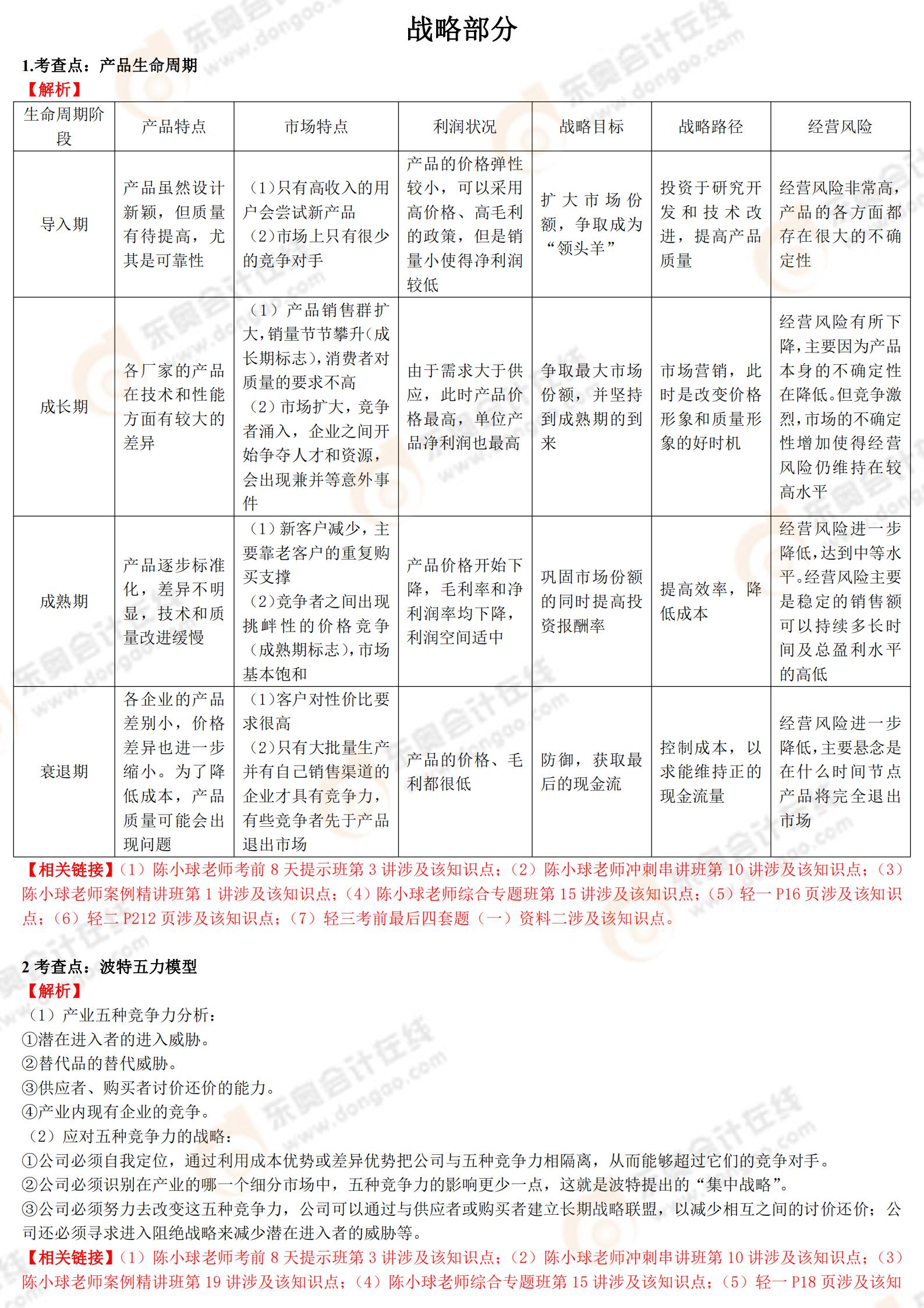
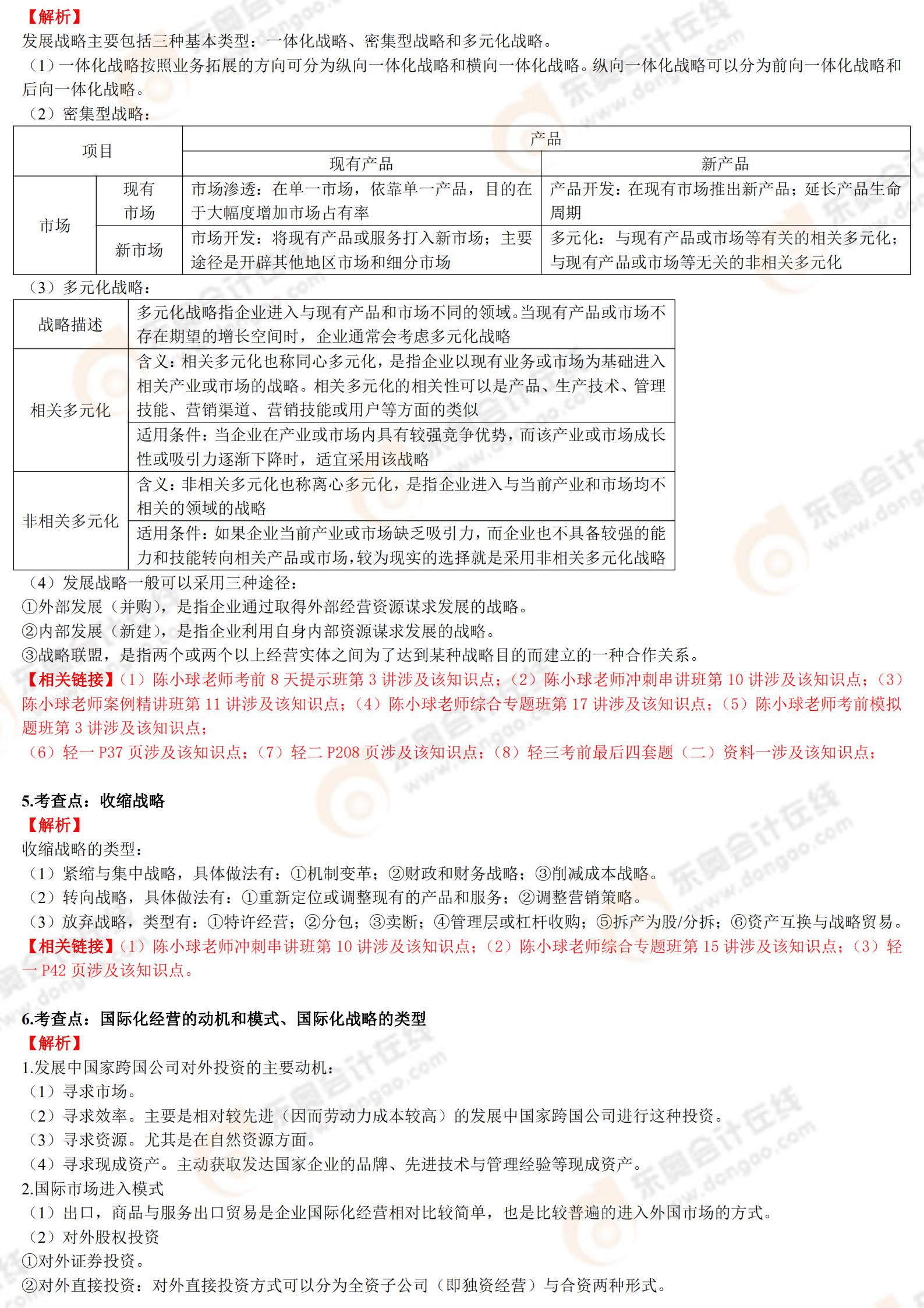
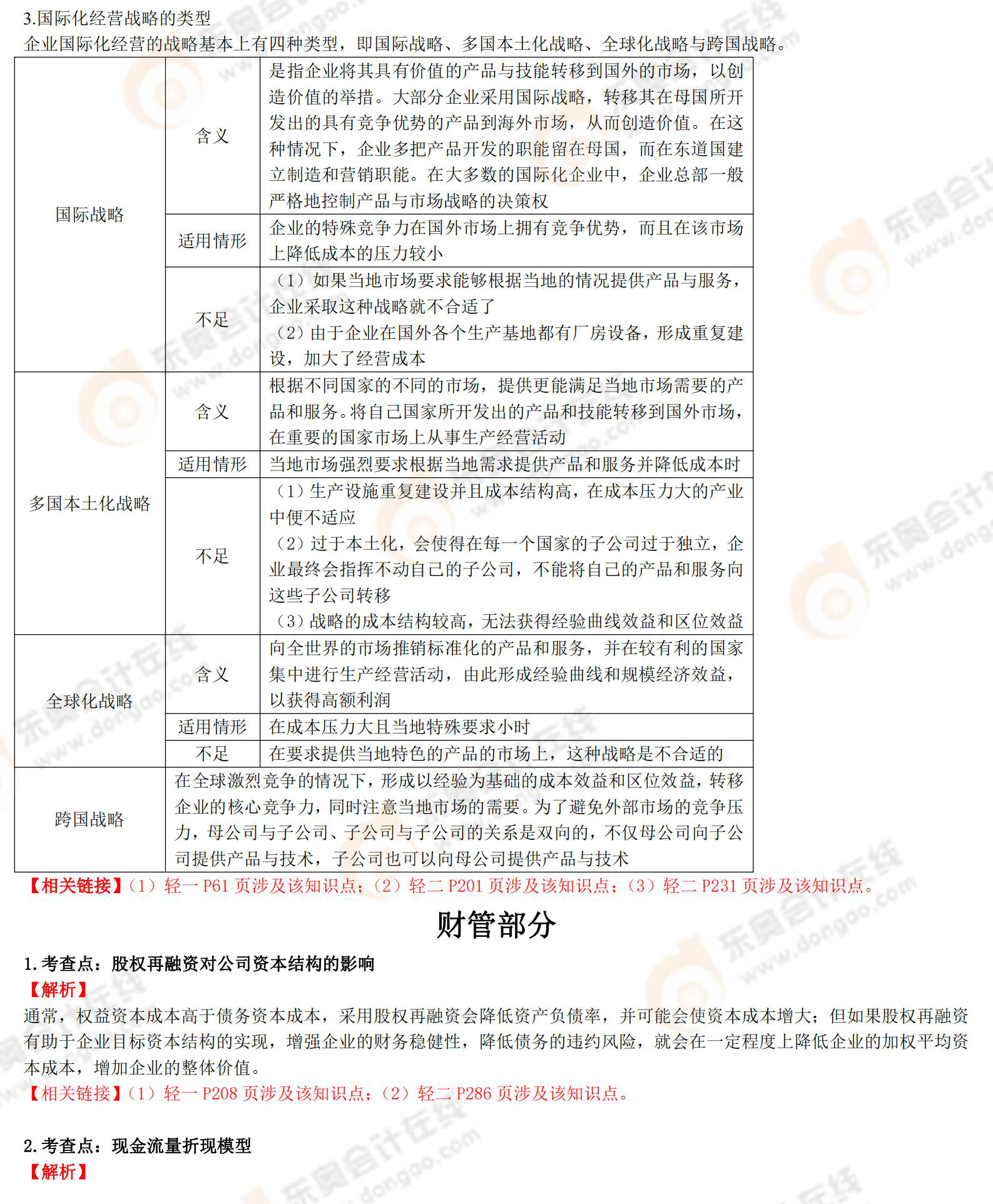
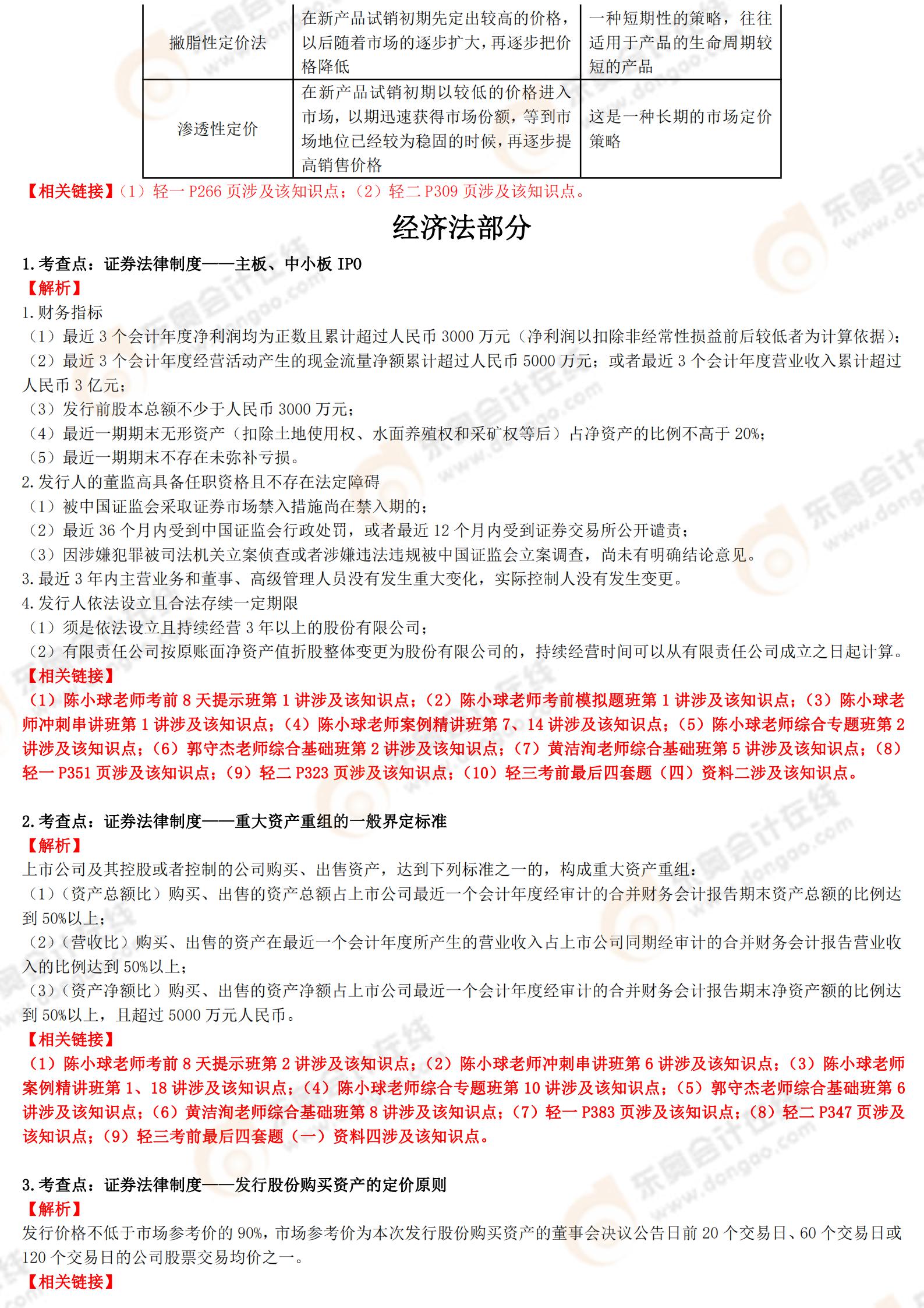
注:以上注册会计师考试试题内容由考生回忆反馈,东奥教研团队统计,东奥会计在线整理发布
(本文为东奥会计在线原创文章,仅供考生学习使用,禁止任何形式的转载)

点击参与:



津公网安备12010202000755号