2018年注册会计师财管各题型涉及考点
来源:东奥会计在线责编:徐唱2018-10-13 15:58:53
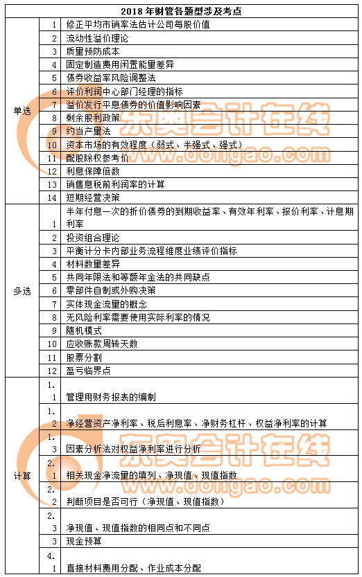
2018年的注册会计师财管科目考试已经圆满结束,大家考的如何呢?小编为大家整理了财管考试中各题型涉及到的考点,一起来看一下吧。
完整版《财管》真题请扫码进群查看(二维码在下面↓↓↓)
点击进入:2018年注册会计师考试真题及答案解析(考生回忆版)
考后直播:2018年注册会计师考后名师点评!


预祝各位考生都能注会考试中取得理想的成绩。
扫码进入微信群和大家一起讨论真题





津公网安备12010202000755号