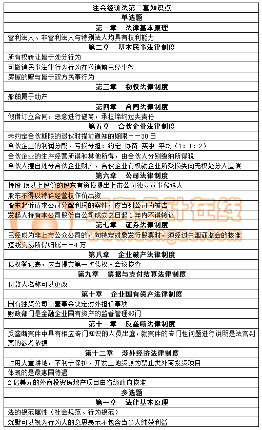
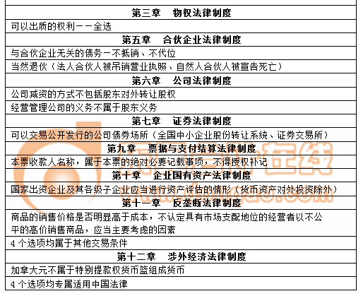
2018年注册会计师经济法各题型涉及考点
2018年的注册会计师的经济法科目圆满落幕,不知考生们答的如何呢?小编为大家整理了经济法考试中各题型涉及到的考点,一起来看一下吧。
完整版《经济法》考题请扫码进群查看(二维码在下面↓↓↓)
点击进入:2018年注册会计师考试考题及答案解析(考生回忆版)
考后直播:2018年注册会计师考后名师点评!




预祝大家都能顺利的通过注册会计师考试。
扫码进入微信群和大家一起讨论考题

(本文是东奥会计在线原创文章,转载请注明来自东奥会计在线)
2018年的注册会计师的经济法科目圆满落幕,不知考生们答的如何呢?小编为大家整理了经济法考试中各题型涉及到的考点,一起来看一下吧。
完整版《经济法》考题请扫码进群查看(二维码在下面↓↓↓)
点击进入:2018年注册会计师考试考题及答案解析(考生回忆版)
考后直播:2018年注册会计师考后名师点评!




预祝大家都能顺利的通过注册会计师考试。
扫码进入微信群和大家一起讨论考题

(本文是东奥会计在线原创文章,转载请注明来自东奥会计在线)