个人所得税征税范围_2021年注会《税法》高频考点
不凡的成功,来自于不断的积累。2021年注册会计师考试,积蓄力量才能顺利通关。东奥小编已为大家整理了全科目的高频考点,以考点精讲+自测习题的形式,帮助考生准确掌握考试重点,大幅提高学习效率,伙伴们不要错过哦!

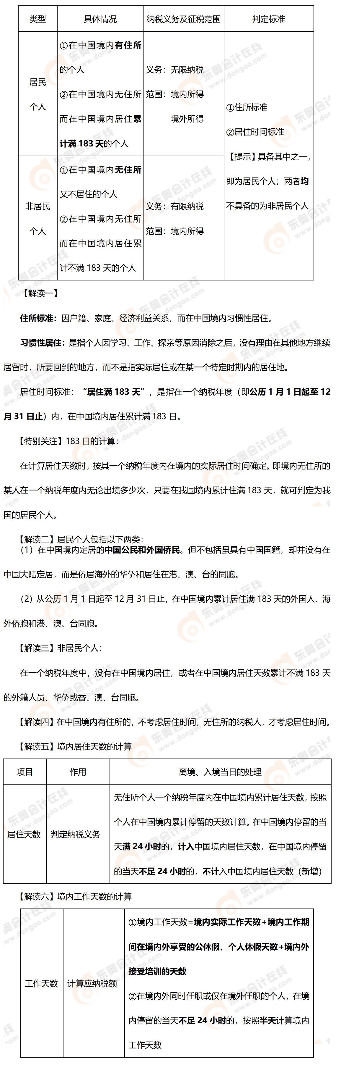
可以上下滚动的图片
—— 摘自马兆瑞老师基础班
1.下列各项中,属于个人所得税工资、薪金所得应税项目的是( )。
A.劳动分红
B.托儿补助费
C.独生子女补贴
D.差旅费津贴
2.居民个人取得的下列所得,应纳入综合所得计征个人所得税的是( )。(2019年)
A.偶然所得
B.特许权使用费所得
C.股息红利所得
D.财产转让所得
3.根据个人所得税法律制度的规定,下列个人所得中,应按“劳务报酬所得”税目征收个人所得税的有( )。
A.某大学教授从甲企业取得的咨询费
B.某公司高管从乙大学取得的讲课费
C.某设计院设计师从丙家装公司取得的设计费
D.某公司对非雇员的营销业绩奖励
4.根据个人所得税法律制度的规定,个人从事下列非雇用劳动取得的收入中,应按“稿酬所得”税目缴纳个人所得税的是( )。
A.审稿收入
B.翻译收入
C.题字收入
D.出版作品收入
5.下列项目中,按照“劳务报酬所得”项目征收个人所得税的有( )。
A.个人举办书画展取得的报酬
B.提供著作的版权而取得的报酬
C.个人开设牙科诊所的收入
D.高校教师受出版社委托进行审稿取得的报酬
按住图片左右滑动
2021年注册会计师考试,自测习题不能少!为了帮助大家顺利通关,东奥PC端题库重磅来袭,考生们可以通过题库夯实基础、不断提升,海量习题,随心练!
(本文为东奥会计在线原创文章,仅供考生学习使用,禁止任何形式的转载)









津公网安备12010202000755号