2020年CPA-税法《题分宝典》-土地增值税法
胜利不是战胜敌人,而是提高自己。备战注册会计师考试,我们只要每天进步一点点,那就是成功。税法《题分宝典》第十三讲,将为大家解读土地增值税法的相关学习内容,考生们要把握住最后的提分时机,赶快学习哦!
听双名师交叉解读,CPA难点瞬间突破 丨题分宝典汇总丨全科思维导图

热点推荐:2020年注册会计师-六科考情考点精解《题分宝典》汇总
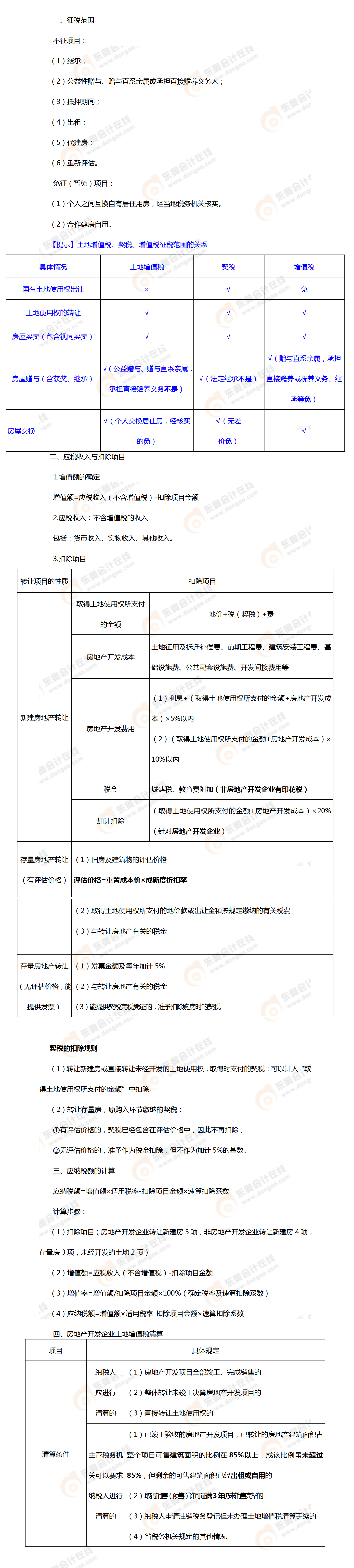
> > > >知识点1 土地增值税法
【2018年真题 • 单选题】
下列情形中,纳税人应当进行土地增值税清算的是( )。
A.取得销售许可证满1年仍未销售完毕的
B.转让未竣工结算房地产开发项目50%股权的
C.直接转让土地使用权的
D.房地产开发项目尚未竣工但已销售面积达到50%的
【2016年真题 • 单选题】
下列房地产交易行为中,应当缴纳土地增值税的是( )。
A.房地产公司出租别墅
B.非营利的基金会将合作建造的房屋转让
C.房地产公司通过国家机关将其拥有的房屋赠与学校
D.城市居民之间互换自有居住用住房且经核实
【2015年真题 • 单选题】
下列情形中,纳税人应当进行土地增值税清算的是( )。
A.直接转让土地使用权的
B.取得销售(预售)许可证满1年仍未销售完毕的
C.转让未竣工决算房地产开发项目50%股权的
D.房地产开发项目尚未竣工但已销售面积为50%的
【2019年真题 • 计算题】
某房地产开发企业是增值税一般纳税人,拟对其开发的位于市区的一房地产项目进行土地增值税清算,该项目相关信息如下:
(1)2016年1月以9000万元竞得国有土地一宗,并按规定缴纳契税。
(2)该项目2016年开工建设,《建筑工程施工许可证》注明的开工日期为2月25号,2018年12月底竣工,发生房地产开发成本6000万元,开发费用3400万元。
(3)该项目所属幼儿园建成后已无偿移交政府,归属于幼儿园的开发成本600万元。
(4)2019年4月,该项目销售完毕,取得含税销售收入36750万元。
(其他相关资料:契税税率为4%,利息支出无法提供金融机构证明,当地省政府规定的房地产开发费用的扣除比例为10%,企业对该项目选择简易计税方法计缴增值税。
要求:根据上述资料,按照下列序号回答问题,如有计算需计算出合计数。
(1)说明该项目选择简易计税方法计征增值税的理由。
(2)计算该项目应缴纳的增值税额。
(3)计算土地增值税时允许扣除的城市维护建设税额、教育费附加和地方教育附加。
(4)计算土地增值税时允许扣除的开发费用。
(5)计算土地增值税时允许扣除项目金额的合计数。
(6)计算该房地产开发项目应缴纳的土地增值税额。
(土地增值税近5年考了4年,是考生一定要掌握的知识点,其余年份真题请于答案中获取)
乐学一刻-考点相关知识
可以上下滚动的图片
—— 摘自马兆瑞老师基础精讲班
注会考试的备考时间越来越短,想要提高复习效率,考生们可以通过东奥资料中心快速找到所需的学习干货,海量真题+思维导图,来这里统统带走~
注:以上专业知识来自东奥教研团队
(本文为东奥会计在线原创文章,仅供考生学习使用,禁止任何形式的转载)







津公网安备12010202000755号