东奥首页
会计云课堂
专注辅导财会考试
东奥继教学堂
离线观看 畅学无忧
资讯
考试报名
了解考试
报名时间
条件
入口
费用
考试时间
专业问答
准考证
打印入口
打印时间
成绩查询
时间
复核
证书领取
政策解读
备考
考试大纲
会计
审计
税法
经济法
财管
战略
高频考点
考试经验
趣学园地
答疑
免费题库
每日一练
章节练习
历年真题
资料库
名师
课程
图书
直播
备考注册会计师,努力与幸运成正比,不放弃一点机会,不停止一日努力。以下是小奥整理的注会《战略》答疑精编,一起来了解。
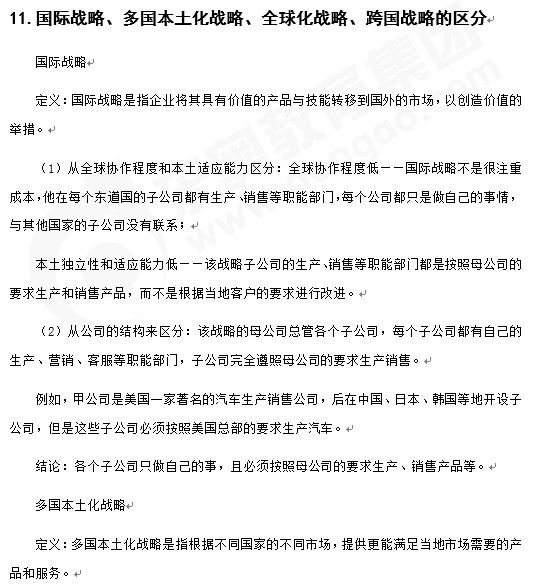
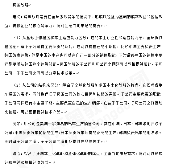
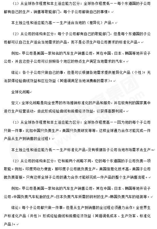
【知识点】国际战略、多国本土化战略、全球化战略、跨国战略的区分
谨慎和勤奋带来好运,勤勉是好运之母。注册会计师考试,勤奋才是通关的捷径。
注:以上知识点内容由东奥教研团队提供
(本文为东奥会计在线原创文章,仅供考生学习使用,禁止任何形式的转载)
精选推荐
报考咨询中心 资深财会老师为考生解决报名备考相关问题 立即提问
上一篇: 价值链分析中五种基本活动区分_2019年注会《战略》答疑精编
下一篇: 现金流量折现模型_2019年注会《财管》答疑精编
相关文章
考试资讯
政策解读 | 考试报名 | 准考证 | 成绩查询 | 证书领取
考试资料
考试资料 | 会计 | 审计 | 税法 | 经济法 | 财管 | 战略 | 考试经验 | 考试大纲 | 免费答疑
辅导课程
专业阶段招生方案 | 综合阶段招生方案 | 免费试听 | 注会名师 | 直播课 | 产品常见问题
考试题库
每日一练 | 历年真题
互动交流
东奥书店
招生计划 | 东奥书店
学习指南 报考指南
学习方法指导
名师核心课程
零基础指引班
高质量章节测试
阶段学习计划
考试指南
学霸通关法