东奥首页
会计云课堂
专注辅导财会考试
东奥继教学堂
离线观看 畅学无忧
资讯
考试报名
了解考试
报名时间
条件
入口
费用
考试时间
专业问答
准考证
打印入口
打印时间
成绩查询
时间
复核
证书领取
政策解读
备考
考试大纲
会计
审计
税法
经济法
财管
战略
高频考点
考试经验
趣学园地
答疑
免费题库
每日一练
章节练习
历年真题
资料库
名师
课程
图书
直播
做任何事情都要有始有终,坚持把它做完,千万不要轻易放弃。以下是东奥小编整理的注会《财管》答疑精编,同学们快来看看吧!
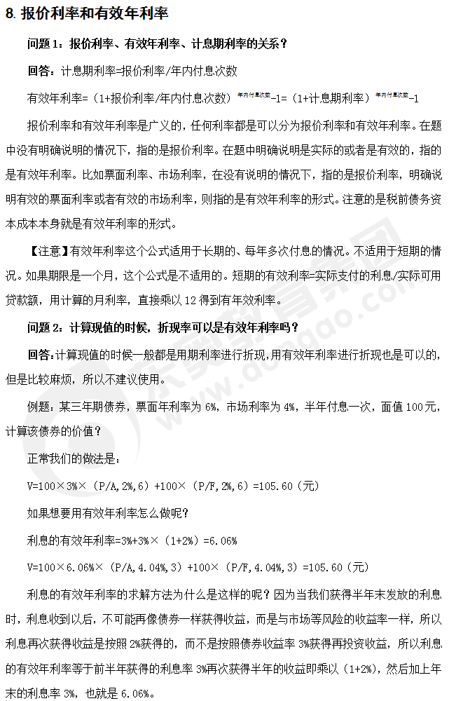
【知识点】报价利率和有效年利率
只有拼搏,才会获得辉煌的成就;只有播种,才会收获希望!距离注会考试已经不足百天,小伙伴们坚持住!
注:以上知识点内容由东奥教研团队提供
(本文为东奥会计在线原创文章,仅供考生学习使用,禁止任何形式的转载)
精选推荐
报考咨询中心 资深财会老师为考生解决报名备考相关问题 立即提问
上一篇: 基本竞争战略_2019年注会《战略》答疑精编
下一篇: 特别风险的审计程序_2019年注会《审计》答疑精编
相关文章
考试资讯
政策解读 | 考试报名 | 准考证 | 成绩查询 | 证书领取
考试资料
考试资料 | 会计 | 审计 | 税法 | 经济法 | 财管 | 战略 | 考试经验 | 考试大纲 | 免费答疑
辅导课程
专业阶段招生方案 | 综合阶段招生方案 | 免费试听 | 注会名师 | 直播课 | 产品常见问题
考试题库
每日一练 | 历年真题
互动交流
东奥书店
招生计划 | 东奥书店
学习指南 报考指南
学习方法指导
名师核心课程
零基础指引班
高质量章节测试
阶段学习计划
考试指南
学霸通关法