东奥首页
会计云课堂
专注辅导财会考试
东奥继教学堂
离线观看 畅学无忧
资讯
考试报名
了解考试
报名时间
条件
入口
费用
考试时间
专业问答
准考证
打印入口
打印时间
成绩查询
时间
复核
证书领取
政策解读
备考
考试大纲
会计
审计
税法
经济法
财管
战略
高频考点
考试经验
趣学园地
答疑
免费题库
每日一练
章节练习
历年真题
资料库
名师
课程
图书
直播
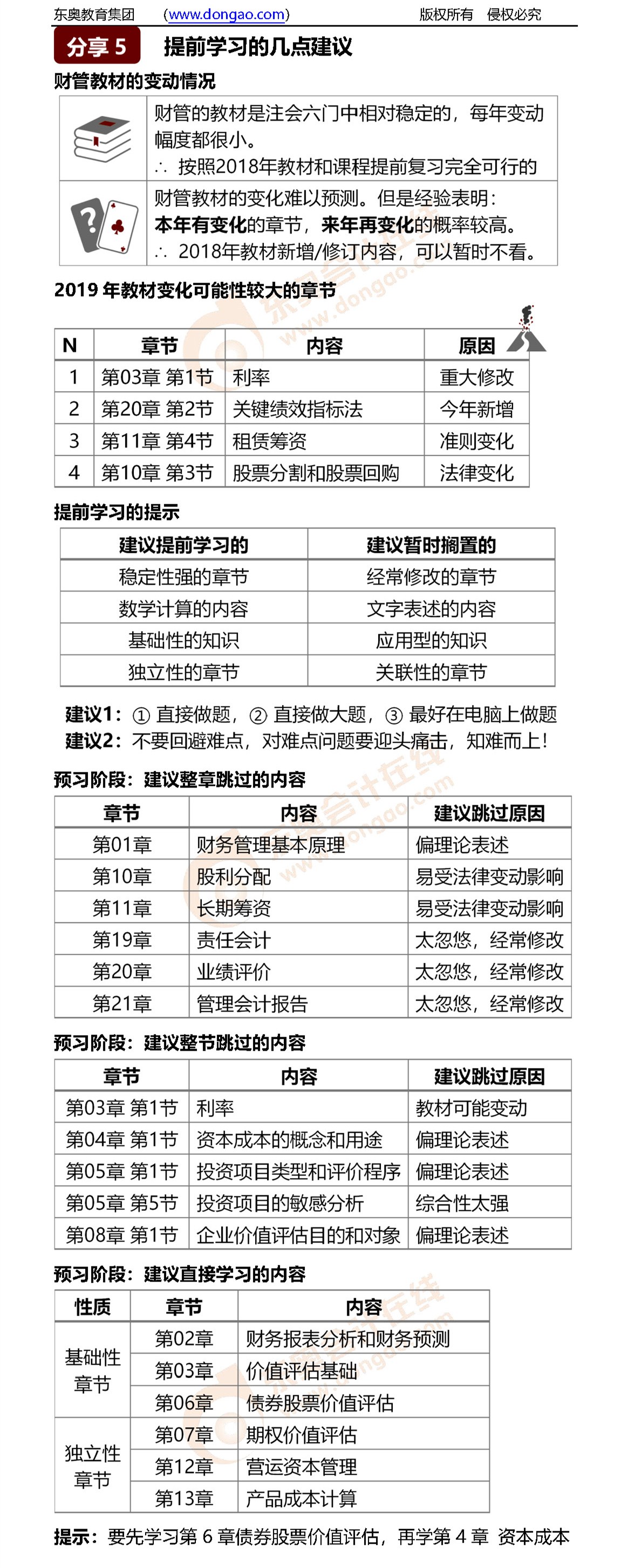
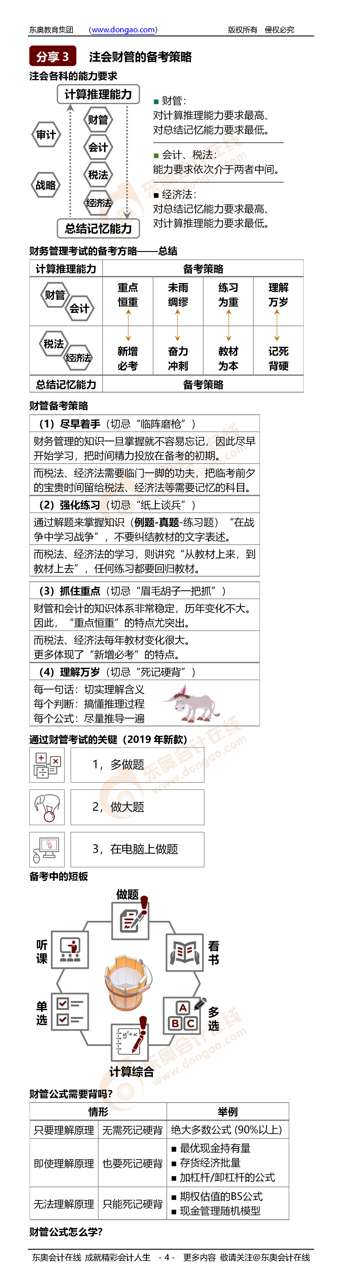
注册会计师的预习阶段是考生找好学习方向的重要时期。今天小编也为大家带来了郑晓博老师总结的cpa财管学习方法指导,希望对大家有所帮助。
越早备考,通过注会考试的几率就会越大,希望大家都能够尽早投入到学习当中,早日实现自己的梦想。
(本文是东奥会计在线原创文章,转载请注明来自东奥会计在线)
上一篇: 2019注册会计师《战略》学习方法指导
下一篇: 2019年注册会计师《经济法》预习阶段学习方法指导
相关文章
考试资讯
考试报名 | 准考证 | 成绩查询 | 证书领取 | 政策解读
考试资料
考试资料 | 会计 | 审计 | 税法 | 经济法 | 财管 | 战略 | 考试经验 | 考试大纲 | 免费答疑
辅导课程
专业阶段招生方案 | 综合阶段招生方案 | 免费试听 | 注会名师 | 直播课 | 产品常见问题
考试题库
每日一练 | 历年真题
互动交流
东奥书店
招生计划 | 东奥书店
学习指南 报考指南
学习方法指导
名师核心课程
零基础指引班
高质量章节测试
阶段学习计划
考试指南
学霸通关法