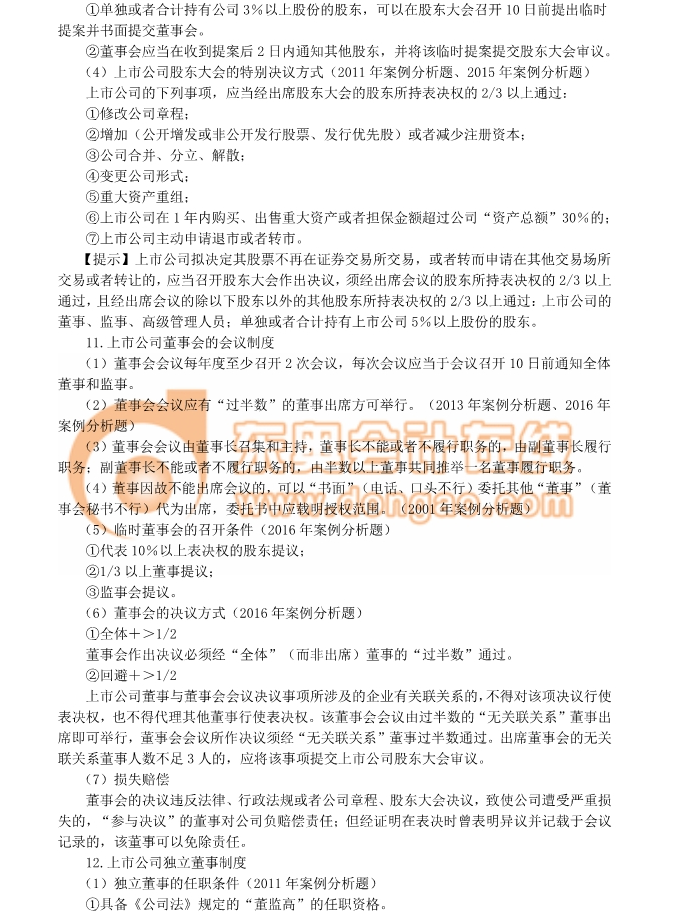
注册会计师经济法主观题考点汇总第六章
来源:东奥会计在线责编:门莹2018-08-13 15:38:21
各位备考注册会计师的考生们,今天也继续学习了吗?为了帮助大家更好更有效的学习,陆中宝为大家整理了第六章公司法的知识点,希望对于迷茫中的你有帮助。





CPA经济法第六章确实不简单,要学好,这对于学习后面的破产法都有很大帮助。
完整版下载版请看:注册会计师经济法主观题考点汇总第六章
点击进入东奥名师:2018CPA经济法主观题考点汇总,获取更多注会经济法干货。
(本文是东奥会计在线原创文章,转载请注明来自东奥会计在线)




津公网安备12010202000755号