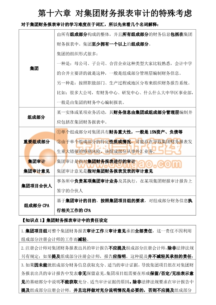
易鸣老师高效总结:cpa审计十六章对集团财务报表审计的特殊考虑
来源:东奥会计在线责编:徐唱2018-08-13 11:56:38
距离注册会计师考试越来越近了,考生们在备考的过程中要对自己知识点的薄弱项多下功夫,易鸣老师为大家带来了审计第十六章的重难点知识内容,一起来看一下吧。


CPA审计是偏理解性的科目,考生们在学习的过程中一定要定期回顾之前学习过的内容,这样才能将知识点记的更加扎实。
完整版PDF观看:易鸣老师高效总结:cpa审计十六章 对集团财务报表审计的特殊考虑




津公网安备12010202000755号