易鸣老师高效总结:注册会计师《审计》第十四章审计沟通
来源:东奥会计在线责编:徐唱2018-08-03 13:34:49
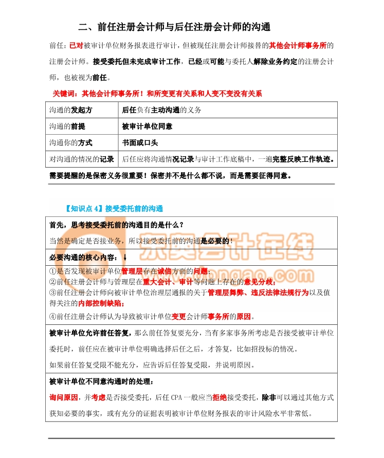
备考注册会计师的时间越来越紧张了,考生们一定要合理的利用好接下来的复习时间,易鸣老师总结了《审计》科目第十四章的知识内容,一起来看一下吧。



大家在认真备考的同时,记得也要随时关注注会准考证的打印时间哦,小编预祝各位考生都能顺利的通过cpa考试。
完整版PDF观看:易鸣老师高效总结:注册会计师《审计》第十四章审计沟通




津公网安备12010202000755号