2025年注册会计师考试每日一练汇总6.17
25年注册会计师考试的备考正在进行,想要在有限的学习时间内完成全部报考科目内容的学习,并不算轻松,有效的总结和梳理对于注会考生备考有很大的帮助,同时也要重视习题练习!下文整理了注会考试每日一练的习题,快来打卡!


【多选】
甲公司原持有丙公司60%的股权,其账面余额为3000万元,未计提减值准备。2×22年12月31日,甲公司将其持有的对丙公司股权中的1/3出售给某企业,出售取得价款1800万元,处置日剩余股权的公允价值为3600万元。出售日,丙公司按购买日公允价值持续计算的净资产为6000万元。在出售20%的股权后,甲公司对丙公司的持股比例为40%,丧失了对丙公司的控制权,但具有重大影响。甲公司取得丙公司60%股权时,丙公司可辨认净资产公允价值为4000万元。从购买日至出售日,丙公司以购买日公允价值为基础计算实现净利润1900万元(其中2×22年度600万元),因其他债权投资公允价值上升使其他综合收益增加100万元(系2×22年1月1日以前发生)。不考虑其他因素,甲公司下列会计处理中,正确的有( )。
A.甲公司个别财务报表中因处置长期股权投资确认投资收益800万元
B.2×22年12月31日合并财务报表中剩余长期股权投资列报的金额为2800万元
C.甲公司对丙公司剩余股权投资应采用权益法核算
D.甲公司个别财务报表中剩余股权投资应确认投资收益240万元
▼ ▼ ▼ ▼ ▼
【正确答案】 A,C,D
【答案解析】 甲公司个别财务报表中处置投资应确认的投资收益=1800-3000×1/3=800(万元),选项A正确;因在年末出售,所以合并财务报表中剩余长期股权投资应当按照其在处置日(即丧失控制权日)的公允价值计量,即3600万元,选项B错误;因剩余投资对丙公司具有重大影响,应采用权益法核算,选项C正确;甲公司个别财务报表中剩余股权投资应确认的投资收益=600×40%=240(万元),选项D正确。

【单选】
下列关于审计意见类型的说法中,正确的是( )。
A.错报单独或汇总起来对财务报表影响重大且广泛,应当发表保留意见
B.错报单独或汇总起来对财务报表影响重大但不广泛,应当发表保留意见
C.无法获取充分、适当的审计证据,但认为未发现的错报(如存在)对财务报表可能产生的影响重大且广泛,应当发表保留意见
D.无法获取充分、适当的审计证据,但认为未发现的错报(如存在)对财务报表可能产生的影响既不重大又不广泛,应当发表保留意见
▼ ▼ ▼ ▼ ▼
【正确答案】 B
【答案解析】 选项A错误,应当发表否定意见。选项C错误,应当发表无法表示意见。选项D错误,应当发表无保留意见。

【多选】
下列经认定符合标准的车辆中,减半征收车船税的有( )。
A.节能乘用车
B.燃料电池商用车
C.节能商用车
D.增程式混合动力汽车
▼ ▼ ▼ ▼ ▼
【正确答案】 A,C
【答案解析】 选项BD:属于新能源汽车,免征车船税。

【多选】
根据反垄断法律制度的规定,下列各项中,可以依法提起反垄断民事公益诉讼的有( )。(2024年忆)
A.最高人民检察院
B.某省人民检察院
C.某设区市人民检察院
D.某县人民检察院
▼ ▼ ▼ ▼ ▼
【正确答案】 A,B,C
【答案解析】 经营者实施垄断行为,损害社会公共利益的,“设区的市级以上”人民检察院可以依法向人民法院提起民事公益诉讼。

【单选】
甲公司采用固定股利支付率政策,股利支付率60%。2024年甲公司每股收益3元,预期可持续增长率5%,股权资本成本13%。期末每股净资产20元,没有优先股,2024年年末甲公司的本期市净率为( )。
A.1.12
B.1.08
C.1.18
D.1.24
▼ ▼ ▼ ▼ ▼
【正确答案】 C
【答案解析】 本期市净率=权益净利率×股利支付率×(1+增长率)/(股权资本成本-增长率)=3/20×60%×(1+5%)/(13%-5%)=1.18。
【点拨】若将上例改为“确定2024年年末甲公司的内在市净率”,则:内在市净率=权益净利率×股利支付率/(股权资本成本-增长率)=3/20×60%/(13%-5%)=1.13。

【单选】
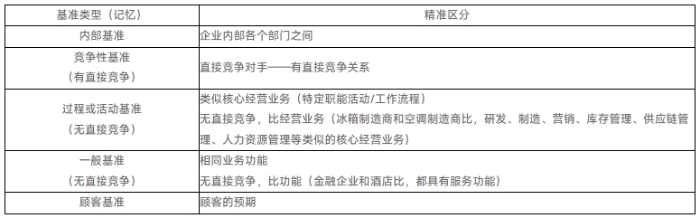
微电机生产商坤泰公司为改进存货管理,组织相关人员与实施“零库存”管理的浩美电脑制造公司进行基准分析和比较。下列各项中,属于坤泰公司所采用的基准分析类型是( )。(2022B)
A.内部基准
B.竞争性基准
C.一般基准
D.过程或活动基准
▼ ▼ ▼ ▼ ▼
【正确答案】 D
【答案解析】 本题考查基准类型。坤泰公司处于微电机生产行业,而浩美公司处于电脑制造行业,二者之间的产品和服务不存在直接竞争的关系,但具有类似核心经营业务(存货管理),为过程或活动基准,选项D正确。
考点链接:基准类型

▏更多备考资料:
以上的2025年注册会计师考试每日一练习题,希望大家坚持每天练习,东奥预祝各位考生能够顺利通过注册会计师考试。
注:以上习题内容出自东奥教研团队
(本文为东奥会计在线原创文章,仅供考生学习使用,禁止任何形式的转载)







津公网安备12010202000755号