24年初级会计增加章节是好事?请抓住这波初级跨考注会的知识福利
| 初级/中级跨考注会自带优势 | 初级章节新增跨考获更多知识福利 |
2024 年度初级会计专业技术资格考试大纲已经公布,通过对比可以发现,科目内容及结构排布有了较大的变化,《初级会计实务》尤为明显。虽然在初级会计的学习上需要投入更多的时间和精力了,但对于想深植于财税领域的考生来说,2024年的调整却是千载难逢的好事,为今后初级跨考注会铺设了重要的知识基础,是难得的知识福利,2024年提前布局的财税考生,抓住这次机会,才能更快地跃迁进入财税高阶领域,实现财税梦想。赶紧跟随东奥的分析,看一下,初级会计增加章节到底好在哪里吧?


初级会计考试多年来已经成为了财税人的行业入门考试,涉及的学习内容较为基础,也匹配着对应的初级财税岗位。手持初级会计职称进入职场后,再想向上备考,就会因为在职的学习时间有限,而迟迟得不到新证书的进展。
以单线条财会岗位的晋升路径为例:凭借初级会计职称证书进入财税行业的初期,往往是从出纳工作做起,然后慢慢依据理论知识与业务熟练度、经验积累等能力评估考核,一步步完成资产会计、税务会计、成本会计、总账会计乃至财务经理、财务总监等更高的职务晋升。

如何缩短岗位晋升的时间?证书不能短时间升格,能力可以快速提升吗?2024年初级会计考试大纲的调整,就是从基础本身,帮助初级考生完成了部分的能力提高,加快了向上攀登的速率。
以《初级会计实务》为例。原成本会计部分虽然很重要,但地位仅是第二章的其中一节,知识量并没有特别突出,也没有24年考纲这样明显的“大题味道”,政府会计也已经升级到独立成章。同时在收入章节中又新增了“特定交易”的部分内容,2024年教材将从原有的八章扩容到十章。新增的内容直接扩展了工作中可能涉及到的知识体系,也让初级会计考生具有了更丰富、更容易向上级岗位延伸的知识结构。
因此可以看出,初级会计考试已经开始有重实际、重能力的升级趋势,虽然在备考和考试时会增加一定的困难,但对于未来工作岗位的胜任力却实打实地有了促进的作用。

不想当管理的财税小白不会成为好会计。其实在决定报考初级会计考试的时候,相信很多人,不会只想停留在财税基层,重复做着日复一日地简单机械的记账登账工作。时代的发展也不允许广大的财税人以初级会计职称的身份就躺平到退休。向上进取到注会,也将是未来跑赢人工智能的需求趋势。早一点接触财税高深的知识,就会早一些抓住进阶的机会。2024年初级会计考试大纲公布的新增、调整内容,真切地把初级会计考生的知识能力又向注会推进了一步。而且是以初级考试这样基础性考核的简单方法,让初级考生渗透注会的重要知识。下图简单对比一下《初级会计实务》变化部分与注会《会计》科目的知识关联。


可以发现,《初级会计实务》已经不再是简单出纳岗位的知识储备,而是越发有了专业财税人的知识能力。更难能可贵的是,前有初级会计《经济法基础》用小科目容纳注会《税法》《经济法》大知识。今又有《初级会计实务》让初级考生进一步加深注会《财务成本管理》(以下简称《财管》)科目的知识认知。

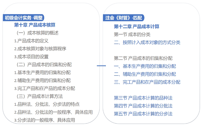
以往初级跨考注会,科目对标更多时候是将《初级会计实务》与注会《会计》科目关联,将《经济法基础》与注会《税法》《经济法》科目关联。今年初级会计大纲的调整,则让初级考生打开了关于注会《财管》科目知识的新局面。《初级会计实务》原“成本会计”的部分升位成为的“产品成本核算”章节,知识内容已经搭到了注会《财管》科目的“触角”,我们通过图示展示如下:

综上评估,初级会计考试已经向更全面、更精专的财税能力升级,也越来越具备直接跨考注会的基础知识储备。初级考生可以在同一年,通过组合报考注会《会计》《税法》《经济法》《财管》等科目为自己的职场进阶破局。一备多考的知识福利,让初级考生可以在考试之后趁热打铁,以一科或多科的突破,迈入注会高阶圈层,拥有更具知识竞争力的核心优势。
2024年初级报名时间为1月5日-1月26日,考试时间为5月18日-5月22日。这与注册会计师考试4月报名、6月缴费的时间刚好契合,初级跨考注会的同学们可以在初级考试之前根据自己的学习情况在4月报名注会对应科目,在5月初级考试之后,再根据考试检验的情况,调整6月注会缴费的科目。不盲目、不浪费,二次思考,更具可行性。
同时,初级考生经历了上半年的学习与考试,知识余热尚在,也将为注会8月23日开始的专业阶段考试打下知识底气。
提前布局才能赢在当下,如果初级备考的同学们已经看出趋势与利好所在,不妨奋力一搏,也可以用注会学习科目降维攻克初级会计考试。2024注会考试新考季课程已经开课,想要强力跨考注会的初级考生,可以提前了解,抢赢赛道。点击下方图片了解课程详情。
延伸阅读:
(本文是东奥会计在线原创文章,转载请注明来自东奥会计在线)





津公网安备12010202000755号