2021年注会战略主观题难度分析,内附考题数据
2021年注会战略考试中,主观题分值为50分,占总分的50%。战略主观题都考了哪些题型?哪些章节出题了?主观题考点难度大吗?为了解答考生疑问,东奥小编根据考生回忆的考题,对战略考试进行了分析,一起来了解!
【战略主观题难度分析】
▲数据分析
2021年注会战略考试中,主观题共有19小题,其中二星考点最多,为15道,一星考点为3道;三星考点仅有1道。
▲小编解读
从2021年注会战略考题数据报告可以看出,主观题考点主要集中在2星难度,考查内容重点突出。建议备考2022年战略考试的考生,在熟练掌握教材知识点的基础上,多做习题,提升理解和分析能力。
【战略主观题各章节题量分析】
▲数据分析
2021年注会战略考试,各章节均有出题,其中第三章出题数量最多,共计6道,第二章与第六章次之。主观题考点都集中在第二章,第三章。
▲小编解读
总体来看,注会战略主观题考查重点突出,第三章战略选择内容是考试考查的重点,考生没有必要担心自己抽到的考题难,只要认真复习,通关几率还是很大的。
【战略主观题题目性质分析】
▲数据分析
在2021年注会战略考试中,主观题都考查的是案例分析题,其中,主观题分值都为50分,比2020年减少5分。
▲小编解读
公司战略与风险管理主观题主要考查案例分析题,体现了考题类型偏向理论联系实务,主观题与实务联系密切,突出学以致用的思想。根据考生反馈,简答题和综合题个别题综合性较强,各章内容结合出题,有一定的难度。
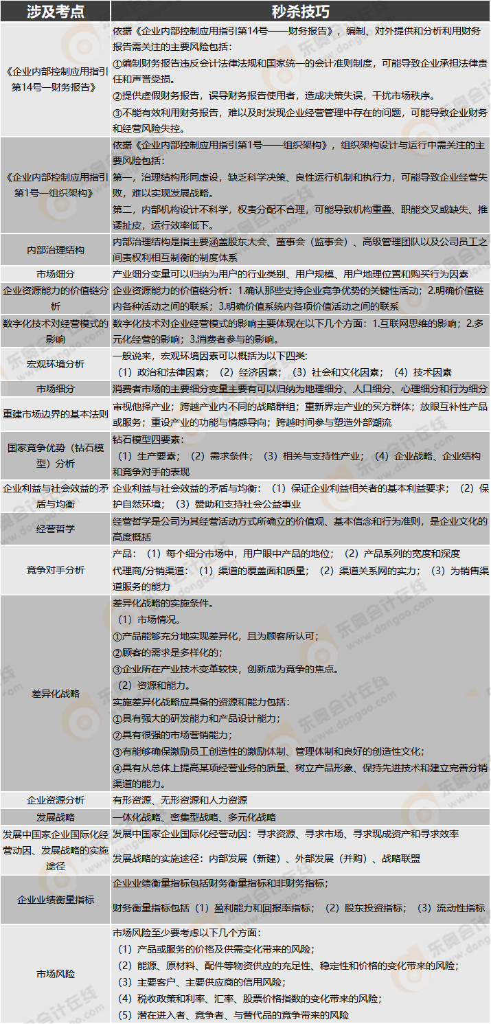
【战略主观题秒杀技巧】
说明:以上内容由考生回忆反馈,东奥教研专业团队统计分析得出数据,因考试政策、内容不断变化与调整,东奥会计在线提供的以上注册会计师考试试题数据、难度分析等信息仅供参考,如有异议,请考生以权威部门公布的内容为准。
(本文内容由东奥教研专业团队提供,东奥会计在线整理发布)
(本文为东奥会计在线原创文章,仅供考生学习使用,禁止任何形式的转载)







津公网安备12010202000755号