抢先了解!2021年注册会计师考试教材变化分析!
| 教材现货上市 | 教材变化对比 | 名师解读教材变化 | 教材大变如何学习 |
2021年注册会计师考试教材已经上市了,为了帮助考生们快速了解2021年的教材变化,东奥教研团队为大家整理了以下内容,考生们快来一起了解每一科教材有哪些变化吧!

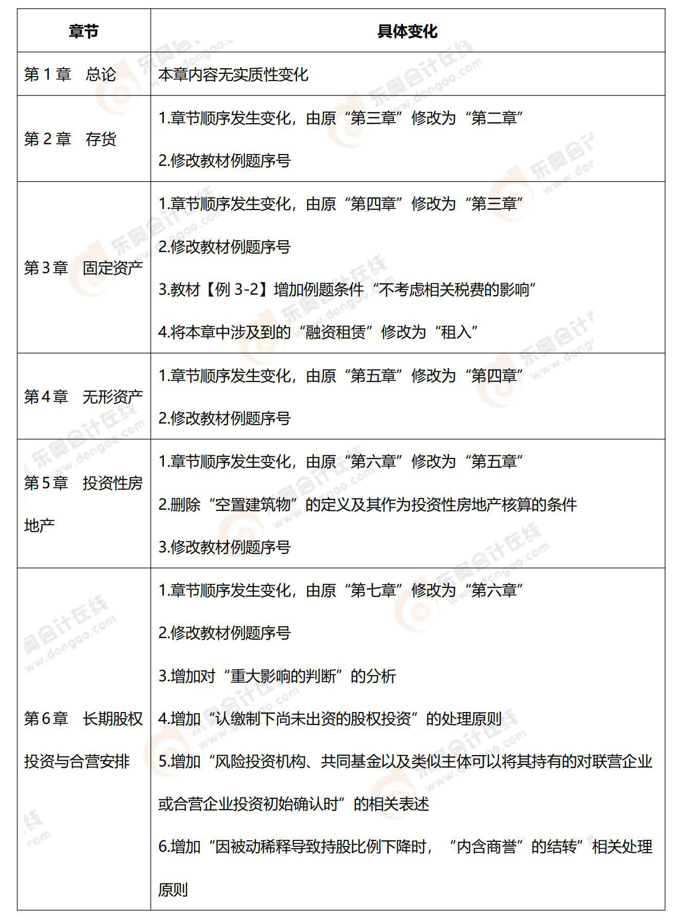
《会计》变化约30%,部分知识点增加或删减合并,变化较为琐碎。好消息是章节顺序进行调整,坏消息是变动主要集中在大章节,例如长期股权投资、收入、合并财务报表等。
《审计》变化约40%,前8章的理论知识没变,17章之后内容有根本性改变。
《财管》变化约25%,将原来的21章调整为20章。变化部分琐碎繁杂,虽变化占比较小,但财管任何一个小点都会影响一个大面知识的内容,要特别注意修改处。
《税法》变化约35%,小税种变化大,大税种变化琐碎,有多处新增、删除和调整。
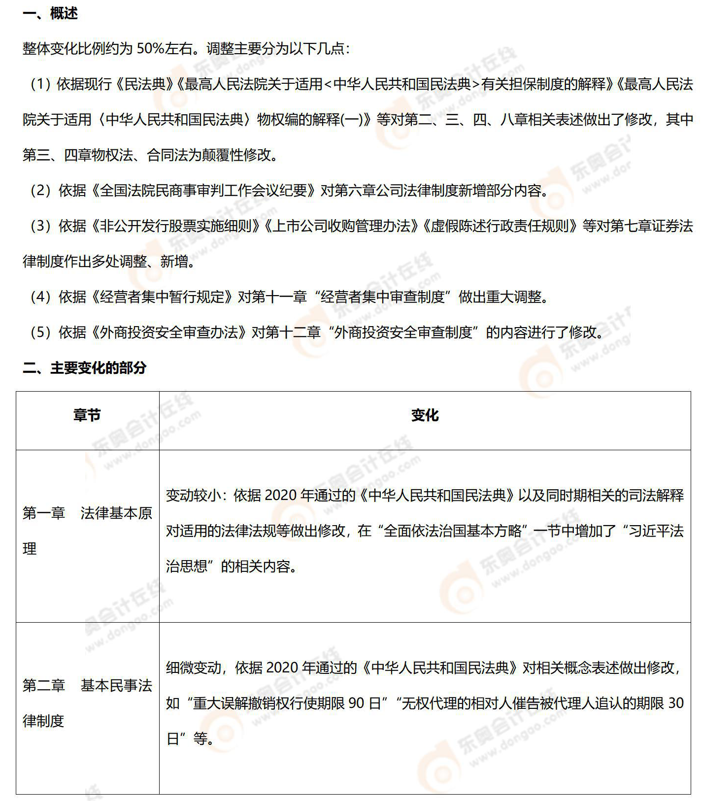
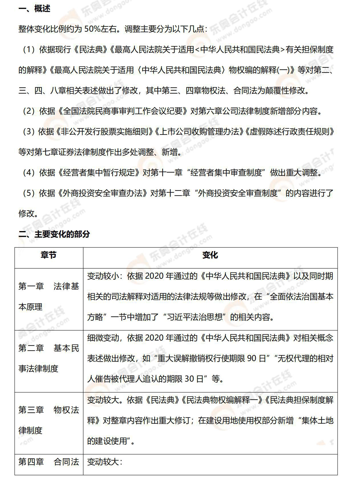
注册会计师考试中的《经济法》目前预测变化大约50%,第二、三、四、八章相关表述做出了修改,其中第三章物权法、第四章合同法为颠覆性修改。
《战略》变化约40%,预估是09年以来变化最大的一年,且对于我们来说较难学习的第六章风险与风险管理变化最大!新增案例及表述更贴合国际环境。
推荐阅读:
2021年注册会计师考试备考正在进行中,由于今年的注会考试时间提前,备考的时间更为紧张。所以考生们要尽快进入备考状态,合理安排自己的考试时间。最后祝大家都能顺利通过考试!
说明:因考试政策、内容不断变化与调整,东奥会计在线提供的以上2021年注会考试辅导教材变化等信息仅供参考,如有异议,请考生以权威部门公布的内容为准。
(本文为东奥会计在线原创文章,仅供考生学习使用,禁止任何形式的转载)







































津公网安备12010202000755号