第十三章金融工具②_25年注册会计师会计抢学记忆树
| 金融工具① | 金融工具② |
第十三章金融工具在注册会计师《会计》教材中,是需要重点关注的章节,所以考生在预习备考时要做好死磕的准备,无论是现在的预习阶段,还是教材下发后的基础阶段,这一章节都值得考生反复不断的复习,本文的复盘导图正好可以起到辅助作用,希望对考生复习有所帮助!
✅ 会计各章抢学记忆树汇总>✅ 「历年试题」免费领取!>✅注册即可获取资料库权限>

| 金融工具的计量 | 金融资产转移 |
| 套期会计 | —— |
考点解读:
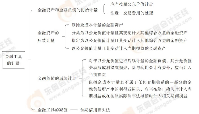
| 金融资产和金融负债的初始计量 | 点击查看> |
| 金融资产的后续计量 | 点击查看> |
| 金融负债的后续计量 | 点击查看> |
| 金融工具的减值 | 点击查看> |
考点解读:
| 金融资产终止确认的一般原则 | 点击查看> |
| 金融资产终止确认的判断流程 | 点击查看> |
| 金融资产转移的会计处理 | 点击查看> |
考点解读:
| 套期会计概述 | 点击查看> |
| 套期工具和被套期项目 | 点击查看> |
| 套期关系评估 | 点击查看> |
| 套期会计确认和计量 | 点击查看> |
以上为注册会计师考试会计科目第十三章的抢学记忆导图,会计科目虽然是基础学科,但是学习难度却并不基础,考生千万不要混淆概念,备考时提起注意,不要掉以轻心哦!
(本文是东奥会计在线原创文章,转载请注明来自东奥会计在线)







津公网安备12010202000755号