2021年CPA会计考前划重点第六期
2021年CPA会计考前划重点第六期来了,这期是长期股权投资与合并报表的考点总结,虽然学起来很辛苦但却是得分点,考生一定不要放弃学习这部分知识哦!戳此查看2021年CPA会计考前划重点汇总>>>

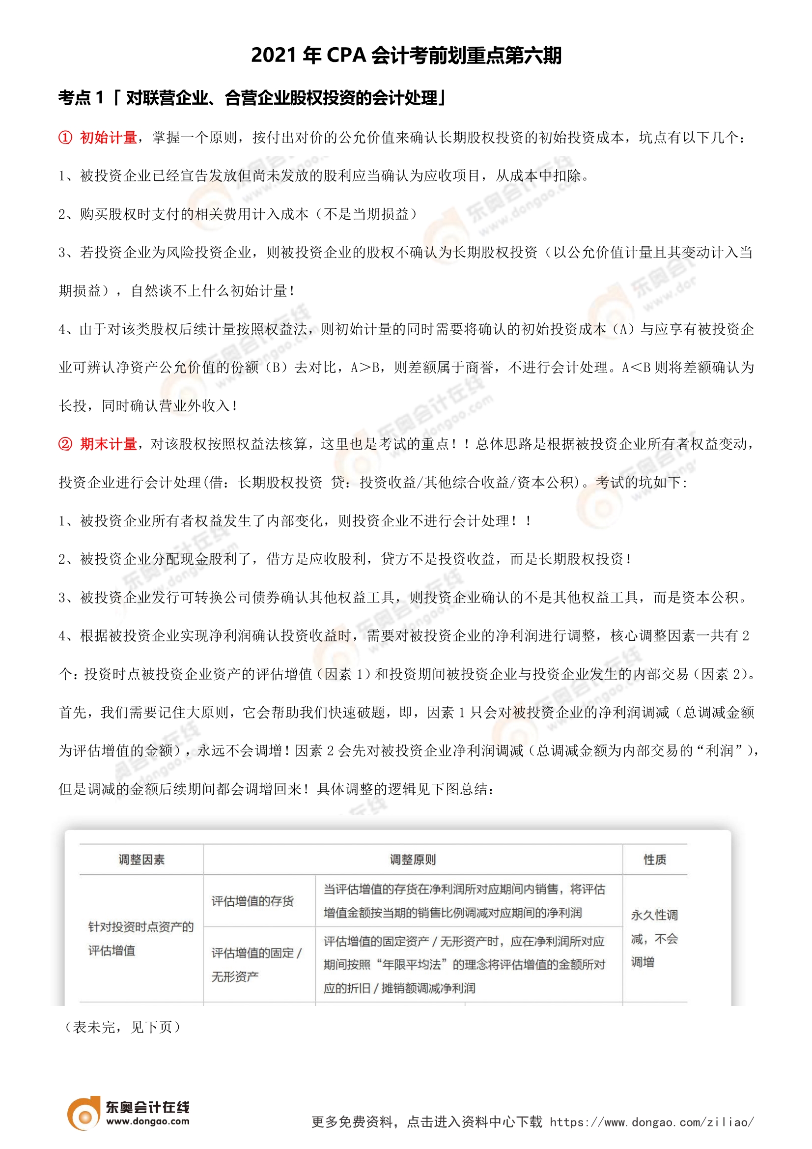
各位同学好!宋宋又来啦,今天给大家带来长期股权投资与合并报表的考点总结,这是咱们整个会计学习中难度和分值最高的考点,今天的总结采用“点坑”和“指路”的方式呈现,并不会把相应考点都罗列出来(否则写个3万字都整不完),适合学完一轮的同学阅读,内容过干,可能需要多看几遍,一定要有耐心哦!
↑ 点击图片查看大图 ↑
注:以上部分内容来源于东奥名师宋朝儒老师的微博
以上2021年CPA会计考前划重点第六期的总结,内容的确很难,但是做题起来非常有套路!想得分不是太难,请各位千万不要放弃!能抓一分是一分!最后小编预祝大家都能通关CPA考试!
【CPA会计备考资料推荐】
| 学习计划 | 2021年CPA会计全阶段学习计划表 |
| 重要知识点 | 2021年会计各章节重要知识点汇总 |
| 思维导图 | 2021年CPA会计思维导图汇总 |
| 历年真题 | CPA近三年考题(新教材改编版)一键下载! |

以上部分内容来源于东奥名师宋朝儒老师的微博:@东奥宋朝儒






津公网安备12010202000755号