2020年CPA-会计《题分宝典》-持有待售和每股收益
时间抓起来是金子,抓不住就是流水。注册会计师考试最后冲刺阶段,我们只有找对复习方法,才能高效提高分数,本节《题分宝典》第十九讲,将为大家解读持有待售和每股收益的相关学习内容,不要错过哦!
听双名师交叉解读,CPA难点瞬间突破 丨题分宝典汇总丨全科思维导图

| 快捷导航→ 点击跳转→ | 每股收益 |
热点推荐:2020年注册会计师-六科考情考点精解《题分宝典》汇总
> > > > 知识点1 持有待售的非流动资产和处置组
【2018年真题•单选题】
20×7年12月15日,甲公司与乙公司签订具有法律约束力的股权转让协议,将其持有子公司——丙公司70%股权转让给乙公司。甲公司原持有丙公司90%股权,转让完成后,甲公司将失去对丙公司的控制,但能够对丙公司实施重大影响。截至20×7年12月31日止。上述股权转让的交易尚未完成。假定甲公司就出售的对丙公司投资满足持有待售类别的条件。不考虑其他因素,下列各项关于甲公司20×7年12月31日合并资产负债表列报的表述中,正确的是( )。
A.对丙公司全部资产和负债按其净额在持有待售资产或持有待售负债项目列报
B.将丙公司全部资产在持有待售资产项目列报,全部负债在持有待售负债项目列报
C.将拟出售的丙公司70%股权部分对应的净资产在持有待售资产或持有待售负债项目列报,其余丙公司20%股权部分对应的净资产在其他流动资产或其他流动负债项目列报
D.将丙公司全部资产和负债按照其在丙公司资产负债表中的列报形式在各个资产和负债项目分别列报
【2017年真题•多选题】
2×16年9月末,甲公司董事会通过一项决议,拟将持有的一项闲置管理用设备对外出售。该设备为甲公司于2×14年7月购入,原价为6 000万元,预计使用10年,预计净残值为零,采用年限平均法计提折旧。甲公司10月3日与独立第三方签订出售协议。拟将该设备以4 100万元的价值出售给独立第三方,预计出售过程中将发生的处置费用为100万元,至签订协议时已计提折旧1 350万元,未计提减值准备。至2×16年12月31日,该设备出售尚未完成,但甲公司预计将于2×17年第一季度完成。不考虑其他因素,下列各项关于甲公司因该设备对其财务报表影响的表述中,正确的有( )。
A.甲公司2×16年末因持有该设备应计提650万元减值准备
B.该设备在2×16年末资产负债表中应以4 000万元的价值列报为流动资产
C.甲公司2×16年对该设备计提的折旧600万元计入当期损益
D.甲公司2×16年末资产负债表中因该交易应确认4 100万元应收款
【2016年真题•多选题】
为整合资产,甲公司2×14年9月经董事会决议处置部分生产线。2×14年12月31日,甲公司与乙公司签订某生产线出售合同。合同约定:该项交易自合同签订之日起10个月内完成,原则上不可撤销,但因外部审批及其他不可抗力因素影响的除外。如果取消合同,主动提出取消的一方应向对方赔偿损失560万元。生产线出售价格为2 600万元,甲公司负责生产线的拆除并运送至乙公司指定地点,经乙公司验收后付款。甲公司该生产线2×14年年末账面价值为3 200万元,预计拆除、运送等费用为120万元。2×15年3月,在合同实际执行过程中,因乙公司所在地方政府出台新的产业政策,乙公司购入资产属于新政策禁止行业,乙公司提出取消合同并支付了赔偿款。不考虑其他因素,下列关于甲公司对于上述事项的会计处理中,正确的有( )。
A.自2×15年1月起对拟处置生产线停止计提折旧
B.2×14年资产负债表中该生产线列报为3 200万元
C.2×15年将取消合同取得的乙公司赔偿款确认为营业外收入
D.自2×15年3月知晓合同将予取消时起,对生产线恢复计提折旧
乐学一刻-考点相关知识
(一)持有待售类别分类的基本要求
条件 | (1)可立即出售;(2)出售极可能发生,即企业已经就一项出售计划作出决议且获得确定的购买承诺,预计出售将在一年内完成 |
延长一年期限的例外条款 | 一年内完成的非关联方交易+证据表明仍然承诺出售+无法控制的下列原因之一,企业应当继续将非流动资产或处置组划分为持有待售类别: (1)买方或其他方意外设定导致出售延期的条件,企业针对这些条件①已经及时采取行动, 且②预计能够自设定导致出售延期的条件起一年内顺利化解延期因素 (2)因发生罕见情况,导致持有待售的非流动资产或处置组未能在一年内完成出售,企业在最初一年内已经针对这些新情况采取必要措施且重新满足了持有待售类别的划分条件 |
不再继续符合划分的条件的处理 | (1)不再继续满足持有待售类别划分条件的,企业不当应继续将其划分为持有待售类别 (2)部分资产或负债从持有待售的处置组中移除后,如果处置组中剩余资产或负债新组成的处置组仍然满足持有待售类别划分条件,企业应当将新组成的处置组划分为持有待售类别,否则应当将满足持有待售类别划分条件的非流动资产单独划分为持有待售类别 |
(二)持有待售类别的计量
划分为持有待售类别前的计量 | 按照相关会计准则规定计量非流动资产或处置组中各项资产和负债的账面价值 |
划分为持有待售类别时的计量 | 账面价值高于其公允价值减去出售费用后的净额: 借:资产减值损失 贷:持有待售资产减值准备 |
划分为持有待售类别后的计量 | (1)资产负债表日,账面价值高于公允价值减去出售费用后的净额的 借:资产减值损失 贷:持有待售资产减值准备 (2)后续资产负债表日持有待售的非流动资产公允价值减去出售费用后的净额增加的,以前减记的金额应当予以恢复,并在划分为持有待售类别后确认的资产减值损失金额内转回 借:持有待售资产减值准备 贷:资产减值损失 (1)划分为持有待售类别前确认的资产减值损失不得转回 (2)持有待售的非流动资产和处置组中的非流动资产不应计提折旧或摊销 |
不再继续划分为持有待售类别的计量 | 应当按照以下两者孰低计量: 1. 划分为持有待售类别前的账面价值,按照假定不划分为持有待售类别情况下本应确认的折旧、摊销或减值等进行调整后的金额 2. 可收回金额 |
终止确认 | 企业终止确认持有待售的非流动资产或处置组时,应当将尚未确认的利得或损失计入当期损益 |
(三)持有待售类别的列报
持有待售资产和负债不应当相互抵销。“持有待售资产”和“持有待售负债”应当分别作为流动资产和流动负债列示。
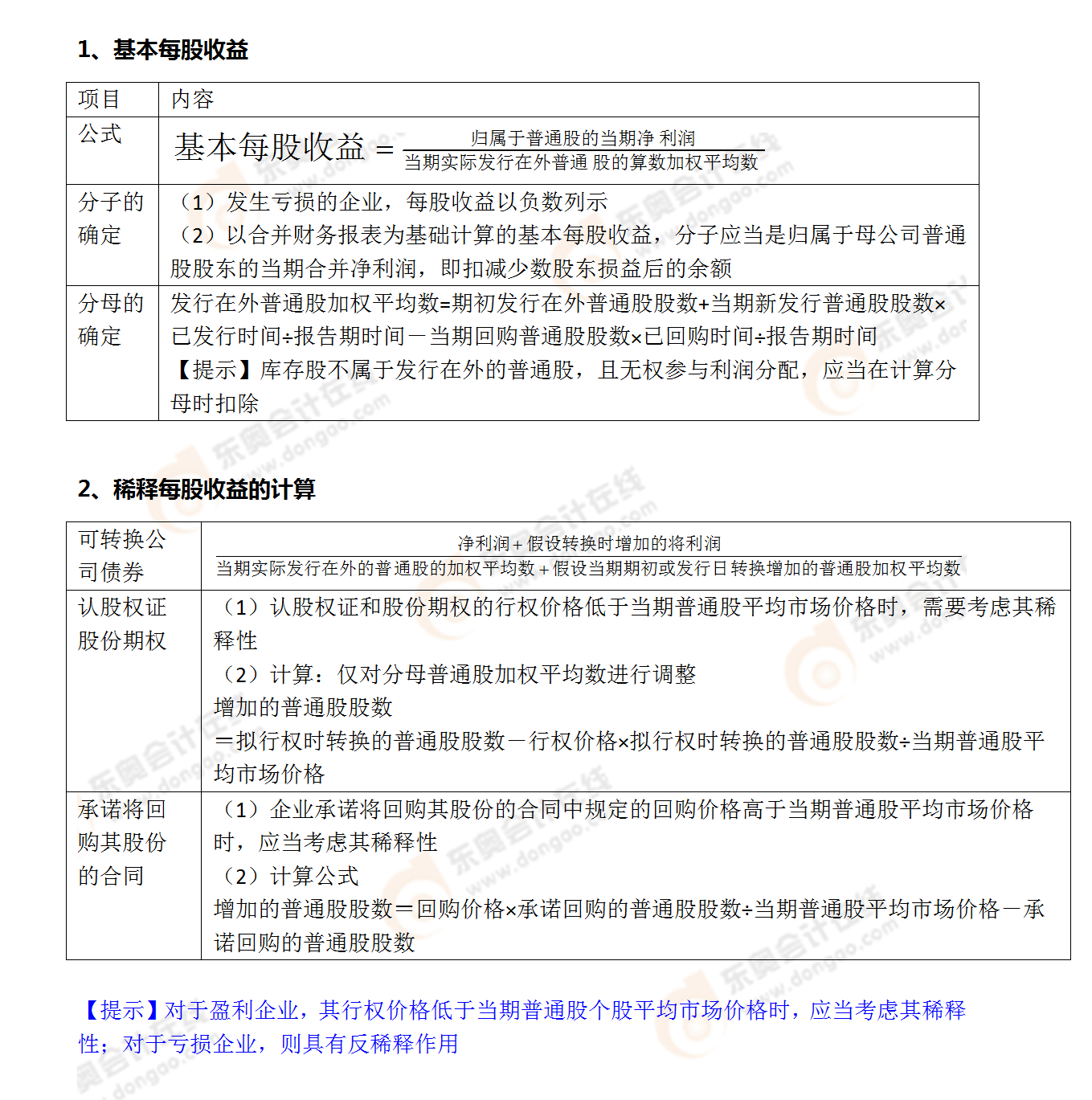
> > > > 知识点2 每股收益
【2019年真题•单选题】
甲公司为上市公司,其20×8年度基本每股收益为0.43元/股。甲公司20×8年度发生的可能影响其每股收益的交易或事项如下:(1)发行可转换公司债券,其当年增量股的每股收益为0.38元;(2)授予高管人员2 000万股股票期权,行权价格为6元/股;(3)接受部分股东按照市场价格的增资,发行在外普通股股数增加3 000万股;(4)发行认股权证1000万份,每份认股权证持有人有权利以8元的价格认购甲公司1股普通股。甲公司20×8年度股票的平均市场价格为13元/股。不考虑其他因素,下列各项中,对甲公司20×8年度基本每股收益不具有稀释作用的是( )。(回忆版)
A.股票期权
B.认股权证
C.可转换公司债券
D.股东增资
【2018年真题•单选题】
甲公司20×6年度和20×7年度归属于普通股股东的净利润分别为3 510万元和4 360万元,20×6年1月1日,甲公司发行在外普通股为2 000万股。20×6年7月1日,甲公司按照每股12元的市场价格发行普通股500万股,20×7年4月1日,甲公司以20×6年12月31日股份总额2 500万股为基数,每10股以资本公积转增股本2股。不考虑其他因素,甲公司在20×7年度利润表中列报的20×6年度的基本每股收益是( )。
A.1.17元
B.1.30元
C.1.50元
D.1.40元
(注:由于篇幅原因,全部题目请在答案中查看!)
乐学一刻-考点相关知识

注会考试的备考时间越来越短,想要提高复习效率,考生们可以通过东奥资料中心快速找到所需的学习干货,海量真题+思维导图,来这里统统带走~
注:以上专业知识来自东奥教研团队
(本文为东奥会计在线原创文章,仅供考生学习使用,禁止任何形式的转载)







津公网安备12010202000755号