2020年CPA-会计《题分宝典》-所得税
每个优秀的人,都有一段沉默的时光。参加注册会计师考试,我们注定要付出很多努力,忍受孤独和寂寞,才能取得最终的成功。本节《题分宝典》第十二讲,将为大家解读所得税的相关学习内容,赶快来学习吧!

热点推荐:2020年注册会计师-六科考情考点精解《题分宝典》汇总
> > > > 知识点1 所得税
【2019年真题·单选题】
甲公司适用的企业所得税税率为25%。20×9年6月30日,甲公司以3 000万元(不含增值税)的价格购入一套环境保护专用设备,并于当月投入使用。按照企业所得税法的相关规定,甲公司对上述环境保护专用设备投资额的10%可以从当年应纳税额中抵免,当年不足抵免的,可以在以后5个纳税年度抵免。20×9年度,甲公司实现利润总额1 000万元。假定甲公司未来5年很可能获得足够的应纳税所得额用来抵扣可抵扣亏损和税款抵减。不考虑其他因素,甲公司在20×9年度利润表中应当列报的所得税费用金额是( )。
A.-50万元
B.零
C.250万元
D.190万元
【2017年真题·单选题】
乙公司为丙公司和丁公司共同投资设立。2×17年1月1日,乙公司增资扩股,甲公司出资450万元取得乙公司30%股权并能够对其施加重大影响。甲公司投资日,乙公司可辨认净资产的公允价值和账面价值均为1600万元。2×17年,乙公司实现净利润900万元,其他综合收益增加120万元。甲公司拟长期持有对乙公司的投资。甲公司适用的所得税税率为25%。不考虑其他因素,下列各项关于甲公司2×17年对乙公司投资相关会计处理的表述中,正确的是( )。
A.按照实际出资金额确定对乙公司投资的入账价值
B.将按持股比例计算应享有乙公司其他综合收益变动的份额确认为投资收益
C.投资时将实际出资金额与享有乙公司可辨认净资产份额之间的差额确认为其他综合收益
D.对乙公司投资年末账面价值与计税基础不同产生的应纳税暂时性差异,不应确认递延所得税负债
【2017年真题·单选题】
甲公司2×16年1月开始研发一项新技术,2×17年1月进入开发阶段,2×17年12月31日完成开发并申请了专利。该项目2×16年发生研究费用600万元,截至2×17年年末累计发生研发费用1 600万元,其中符合资本化条件的金额为1 000万元,按照税法规定,研发支出可按实际支出的150%税前抵扣。不考虑其他因素,下列各项关于甲公司上述研发项目会计处理的表述中,正确的是( )。
A.将研发项目发生的研究费用确认为长期待摊费用
B.实际发生的研发费用与其可予税前抵扣金额的差额确认递延所得税资产
C.自符合资本化条件起至达到预定用途时所发生的研发费用资本化计入无形资产
D.研发项目在达到预定用途后,将所发生全部研究和开发费用可予以税前抵扣金额的所得税影响额确认为所得税费用
(注:由于篇幅原因,大题部分请在答案中查看!)
乐学一刻-考点相关知识
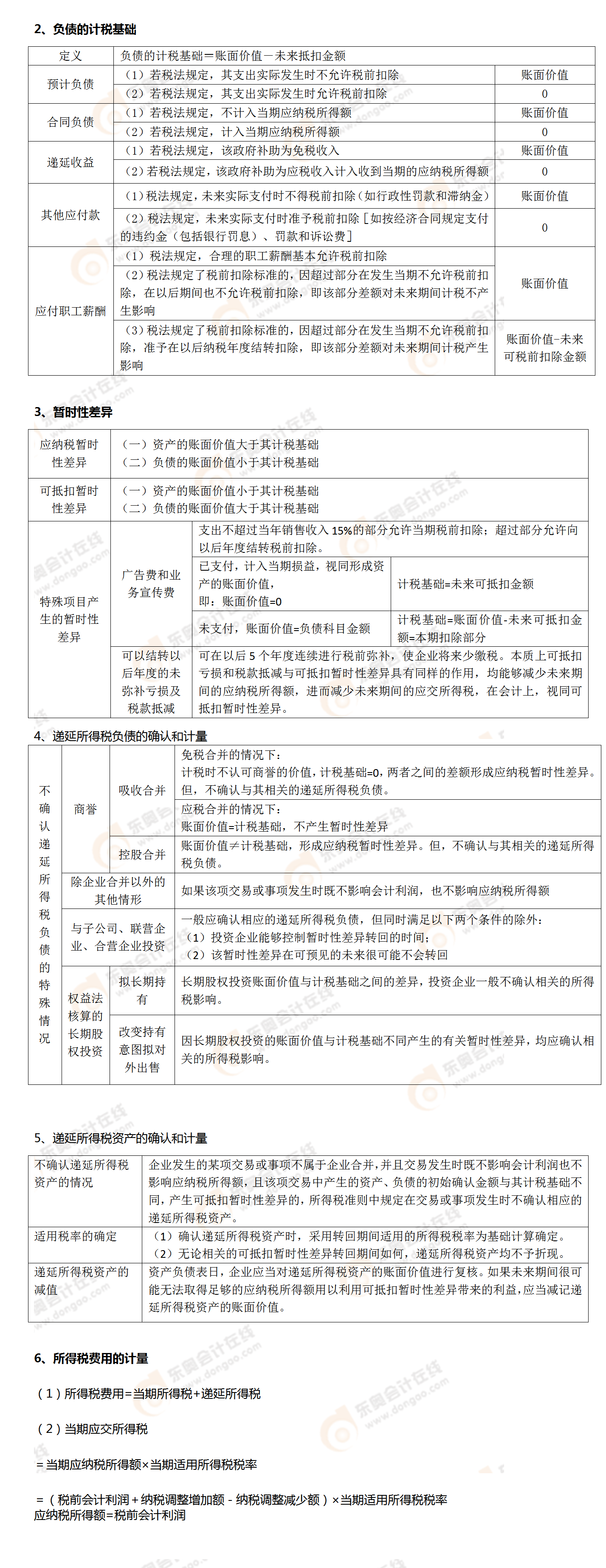
(一)资产的计税基础
定义 | 资产的计税基础=某一项资产在未来期间计税时按照税法规定可以税前扣除的金额 | |||||
基本规定 | ①初始确认 | 计税基础:一般为取得成本,即企业为取得某项资产支付的成本在未来期间准予税前扣除 | ||||
②持续持有 | 计税基础:是指资产的取得成本减去以前期间按照税法规定已经税前扣除的金额后的余额 | |||||
计税基础 | 账面价值 | |||||
固定资产 | 取得成本-税法累计折旧 | 取得成本 - 会计累计折旧 - 固定资产减值准备 | ||||
以公允价值计量的金融资产 | 取得成本 | 资产负债表日公允价值 | ||||
无形资产 | 内部研究开发形成 | (取得成本-税法累计摊销)×175%①② 【提示】计税基础≠账面价值,产生可抵扣暂时性差异,但不确认递延所得税资产 | ①取得成本-会计累计摊销-无形资产减值准备(寿命有限) ②取得成本-无形资产减值准备(寿命不确定) | |||
外购 | 取得成本-税法累计摊销 | |||||
投资性房地产 | 成本迷失模式 | 取得成本-税法累计折旧或摊销 | 取得成本 - 会计累计折旧或摊销 - 投资性房地产减值准备 | |||
公允价值模式 | 取得成本-税法累计折旧或摊销 | 资产负债表日公允价值 | ||||
存货 | 取得成本 | 取得成本-存货跌价准备 | ||||
长期股权投资 | 取得成本 | 账面余额-长期股权投资减值准备 | ||||
乐学一刻-记忆技巧
如该无形资产的确认不是产生于企业合并交易、同时在确认时既不影响会计利润也不影响应纳税所得额,则不确认该暂时性差异的所得税影响。
如果后续期间会计与税法计提摊销的方法、摊销年限等不同导致的差异应确认递延所得税
乐学一刻-考点相关知识
可以上下滚动的图片
乐学一刻-解题小妙招

注会考试的备考时间越来越短,想要提高复习效率,考生们可以通过东奥资料中心快速找到所需的学习干货,海量真题+思维导图,来这里统统带走~
注:以上专业知识来自东奥教研团队
(本文为东奥会计在线原创文章,仅供考生学习使用,禁止任何形式的转载)








津公网安备12010202000755号