2020年CPA-会计《题分宝典》-收入
通往成功的道路上,没有出发早晚之分,有的只是方向和机遇。面对2020年注册会计师考试,我们要一鼓作气,通过针对性的练习让自己拥有更强大的实力。会计《题分宝典》第十讲,将历年高频真题和相应考点结合,并配有考试通关的解题小技巧。速来提分吧!

热点推荐:2020年注册会计师-六科考情考点精解《题分宝典》汇总
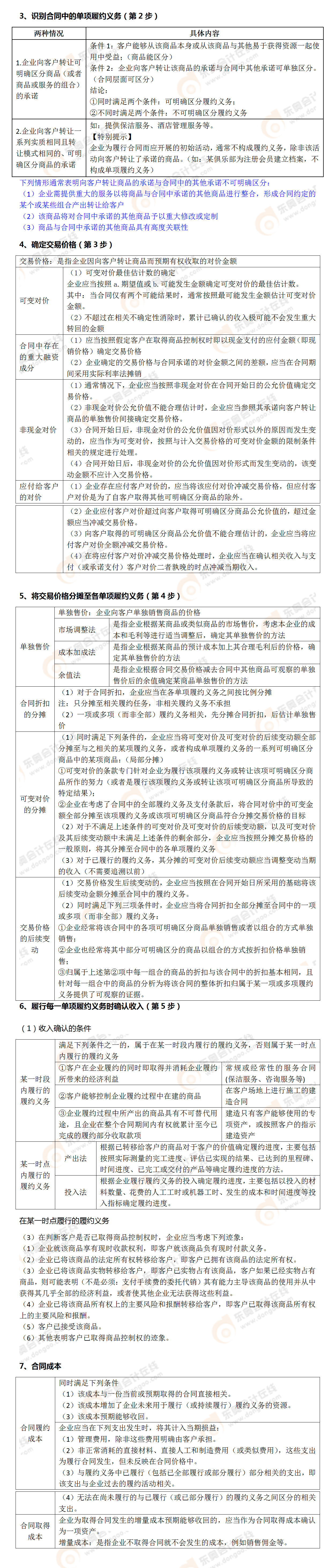
> > > > 知识点1 收入的确认和计量
【2018年单选题】
20×7年2月1日,甲公司与乙公司签订了一项总额为20000万元的固定造价合同,在乙公司自有土地上为乙公司建造一栋办公楼。截至20×7年12月20日止,甲公司累计已发生成本6 500万元,20×7年12月25日,经协商合同双方同意变更合同范围,附加装修办公楼的服务内容,合同价格相应增加3 400万元,假定上述新增合同价款不能反映装修服务的单独售价。不考虑其他因素,下列各项关于上述合同变更会计处理的表述中,正确的是( )。
A.合同变更部分作为单独合同进行会计处理
B.合同变更部分作为原合同组成部分进行会计处理
C.合同变更部分作为单项履约义务于完成装修时确认收入
D.原合同未履约部分与合同变更部分作为新合同进行会计处理
【2018年多选题】
对于在某一时点履行的履约义务,企业应当在客户取得相关商品控制权时确认收入。在判断客户是否取得商品的控制权时,企业应当考虑的迹象有( )。
A.客户已接受该商品
B.客户已拥有该商品的法定所有权
C.客户已取得该商品所有权上的主要风险和报酬
D.客户就该商品负有现时付款义务
【多选题】
下列各项中,不应作为合同履约成本确认为合同资产的有( )。(2018年)
A.为取得合同发生但预期能够收回的增量成本
B.为组织和管理企业生产经营发生的但非由客户承担的管理费用
C.无法在尚未履行的与已履行(或已部分履行)的履约义务之间区分的支出
D.为履行合同发生的非正常消耗的直接材料、直接人工和制造费用
【单选题】甲公司2×16年发生以下交易或事项:(1)销售商品确认收入24 000万元,结转成本19 000万元;(2)采用公允价值进行后续计量的投资性房地产取得出租收入2 800万元。2×16年公允价值变动收益1 000万元;(3)报废固定资产损失600万元;(4)因持有以公允价值计量且其变动计入其他综合收益的金融资产确认公允价值变动收益800万元;(5)确认商誉减值损失2 000万元,不考虑其他因素,甲2×16年营业利润是( )。(2017年改编)
A.5 200万元
B.8 200万元
C.6 200万元
D.6 800万元
(注:由于篇幅原因,大题请在答案中查看)
乐学一刻-考点相关知识

(一)识别与客户订立的合同
收入确认的原则 | 企业应当在履行了合同中的履约义务,即在客户取得相关商品控制权时确认收入 | |
收入确认的前提条件 | (1)合同各方已批准该合同并承诺将履行各自义务; (2)该合同明确了合同各方与所转让的商品(或提供的服务,以下简称“转让的商品”)相关的权利和义务; (3)该合同有明确的与所转让的商品相关的支付条款; (4)该合同具有商业实质,即履行该合同将改变企业未来现金流量的风险、时间分布或金额; (5)企业因向客户转让商品而有权取得的对价很可能收回。 | |
合同合并 | (1)该两份或多份合同基于同一商业目的而订立并构成一揽子交易,如:一份合同在不考虑另一份合同的对价的情况下将会发生亏损; (2)该两份或多份合同中的一份合同的对价金额取决于其他合同的定价或履行情况,如:一份合同如果发生违约,将会影响另一份合同的对价金额; (3)该两份或多份合同中所承诺的商品(或每份合同中所承诺的部分商品)构成本节后文所述的单项履约义务。 | |
合同变更 | 1.作为单独合同 | 同时满足两个条件: a.合同变更增加了可明确区分的商品及合同价款; b.新增合同价款反映了新增商品单独售价的。 |
2.作为原合同终止及新合同订立 | 未满足a且可明确区分的。 应当视为原合同终止,同时,将原合同未履约部分与合同变更部分合并为新合同进行会计处理。 新合同的交易价格应当为下列两项金额之和:原合同的剩余部分+新合同部分 | |
3.作为原合同的组成部分 | 未满足条件a不可明确区分。 在合同变更日重新计算履约进度,并调整当期收入和相应成本等 | |
乐学一刻-解题小妙招

乐学一刻-考点相关知识
可以上下滚动的图片
注会考试的备考时间越来越短,想要提高复习效率,考生们可以通过东奥资料中心快速找到所需的学习干货,海量真题+思维导图,来这里统统带走~
注:以上专业知识来自东奥教研团队
(本文为东奥会计在线原创文章,仅供考生学习使用,禁止任何形式的转载)







津公网安备12010202000755号