第六章公司法律制度_25年注会经济法思维导图
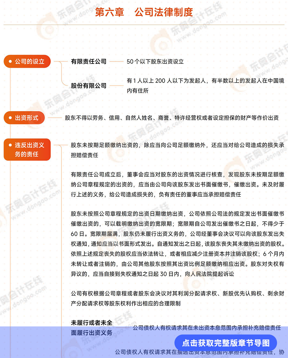
注会经济法第六章围绕“公司法律制度”内容展开,涉及公司设立、组织机构、股东权利义务等多个方面,知识点众多且相互关联。东奥整理了25年注会经济法第六章思维导图,帮助大家熟悉框架、理解要点!
《经济法》各章思维导图汇总> | 《经济法》各章学习要点汇总> | 备考资料注册免费领取>

● ● ●
备考第六章内容,大家在不断区分、对比的基础上,应准确理解考点,有层次地记忆考点的内容;另外,2024年本章根据《公司法(2023年修订)》重新编写,许多2024年的新增、变动内容,考生需要重点关注、充分把握。
东奥会计在线已结合注会经济法《轻一》的著书作者——黄洁洵老师的课程讲义,为注会考生提炼成集,考生在使用导图巩固复盘时,可以使用下文考点地图,强化巩固第六章要点!
● ● ●
建议大家尽快下载第六章思维导图,思维导图将注会经济法第六章的各个知识点以层级关系、逻辑关系的形式呈现出来,可以帮助学习者清晰地把握章节的整体框架和细节内容。最后,预祝大家都能顺利拿证!
(本文为东奥会计在线原创文章,仅供考生学习使用,禁止任何形式的转载)





津公网安备12010202000755号