第六章公司法律制度③_25年注册会计师经济法抢学记忆树
| 公司法律制度① | 公司法律制度② | 公司法律制度③ |
注册会计师考试的经济法为文科类科目,这类科目应该怎么学?建议考生一定要看教材!教材的地位不可撼动,是注会考试备考的重要学习资料,通读教材能够帮助考生熟悉知识框架、分清主次章节。下文整理了第六章的章节知识导图,一起来回顾复盘吧!
✅ 经济法各章抢学记忆树汇总>✅ 「历年试题」免费领取!>✅注册即可获取资料库权限>

| 上市公司对外担保 | 公司决议效力 |
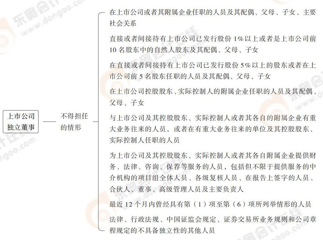
| 上市公司独立董事 | 可以收购本公司股份的情形 |
考点解读:
| 公司对外担保 | 点击查看> |
考点解读:
| 公司决议的效力 | 点击查看> |
| 独立董事的任职资格 | 点击查看> |
| 独立董事的职责 | 点击查看> |
考点解读:
| 股份回购 | 点击查看> |
| 公司减资 | 点击查看> |
以上为注会考试经济法科目第六章的抢学导图,第六章公司法律制度在2024年的注册会计师考试中,考核了近20分的分值,章节重要性高、考核力度大,考生也需要重点关注!
(本文为东奥会计在线原创文章,仅供考生学习使用,禁止任何形式的转载)








津公网安备12010202000755号