第四章合同法律制度②_25年注册会计师经济法抢学记忆树
| 合同法律制度① | 合同法律制度② | 合同法律制度③ | 合同法律制度④ | 合同法律制度⑤ |
注册会计师《经济法》科目的第四章的核心考点包含以下几点,合同的履行、合同的保全、合同的变更和转让、合同的解除、违约责任、合同的担保、典型合同,这几个考点在本就重要的第四章中更是重中之重,要重点学习和记忆哦!
✅ 经济法各章抢学记忆树汇总>✅ 「历年试题」免费领取!>✅注册即可获取资料库权限>

| 合同的履行 | 双务合同履行中的抗辩权 |
| 债权人代位权 | 债权人撤销权 |
考点解读:
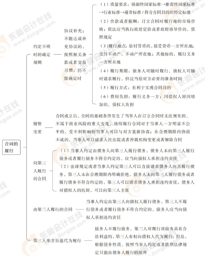
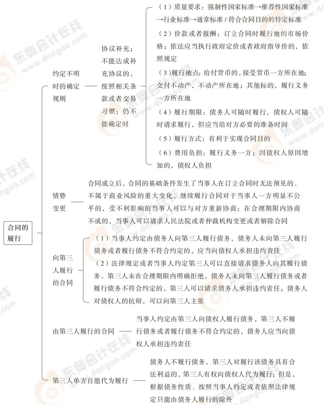
| 合同的履行规则 | 点击查看> |
| 涉及第三人的合同 | 点击查看> |
考点解读:
| 双务合同履行中的抗辩权 | 点击查看> |
考点解读:
| 债权人代位权 | 点击查看> |
考点解读:
| 债权人撤销权 | 点击查看> |
注会考试中的经济法科目的备考复习过程中,最大的问题不是教材,不是“证券法律制度”,而是您自己。您的手机、您的拖延、您的动摇,这才是最大的问题,解决了自己的问题,任何考试都不是问题!
(本文为东奥会计在线原创文章,仅供考生学习使用,禁止任何形式的转载








津公网安备12010202000755号