第二章基本民事法律制度_25年注册会计师经济法抢学记忆树
与注会专业阶段考试其他科目相比,经济法的考试难度明显更低一些,其主要难点集中在知识点的记忆和主观题的作答。目前预习备考已经开始,对于新手小白来说,知识点记忆是现阶段面临的主要问题,完成第二章预习的考生,不妨随本文复盘第二章知识点,巩固记忆、避免遗忘!
✅ 经济法各章抢学记忆树汇总>✅ 「历年试题」免费领取!>✅注册即可获取资料库权限>

| 民事法律行为的分类 | 民事法律行为的效力 |
| 诉讼时效的中止与中断 | —— |
考点解读:
| 民事法律行为的分类 | 点击查看> |
考点解读:
| 可撤销的民事法律行为 | 点击查看> |
| 效力待定的民事法律行为 | 点击查看> |
考点解读:
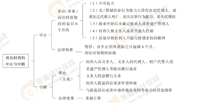
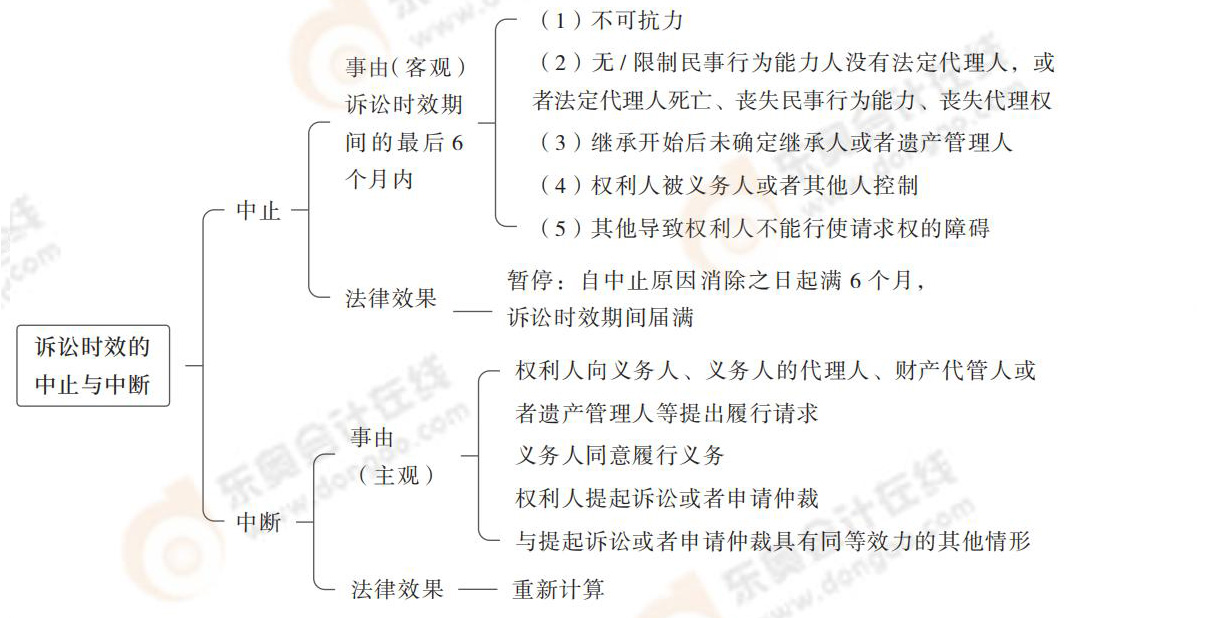
| 诉讼时效的基本理论 | 点击查看> |
| 诉讼时效的中断事由 | 点击查看> |
为了避免知识点记忆混淆,完成章节预习后要重新复盘,将知识点串联起来。如今2025年注会考试教材虽未下发,但是抢学备考已经开始,还没有迈入新考季预习的考生,要抓紧时间哦!
(本文为东奥会计在线原创文章,仅供考生学习使用,禁止任何形式的转载







津公网安备12010202000755号