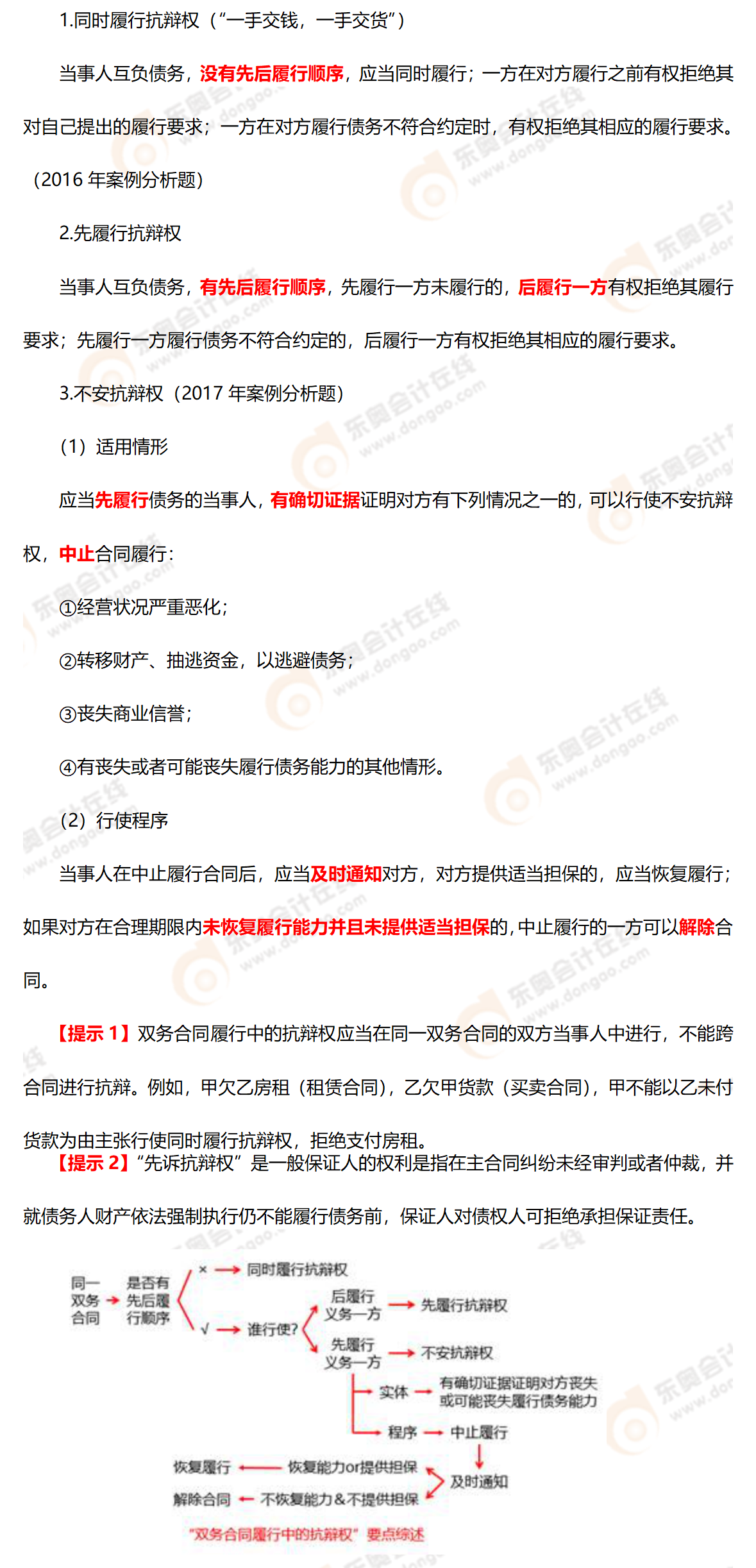
双务合同履行中的抗辩权_2021年注会《经济法》高频考点
想在2021年注册会计师考试中顺利通关,这些高频考点就一定不能错过!通过考点精讲+自测习题的学习模式,能够准确掌握各科目出题重点,轻松提高分数,坚持学习,才会取得质的突破哦!

可以上下滚动的图片
—— 摘自黄洁洵老师基础班
1.甲、乙双方签订买卖合同,约定甲支付货款一周后乙交付货物。甲未在约定日期付款,却请求乙交货。根据合同法律制度的规定,对于甲的请求,乙可行使的抗辩权是( )。(2017年)
A.不安抗辩权
B.先诉抗辩权
C.不履行抗辩权
D.先履行抗辩权
2.甲、乙在买卖合同中约定:甲先付款,乙再发货。后甲未付款却要求乙发货,乙予以拒绝。根据合同法律制度的规定,乙行使的是( )。(2015年)
A.同时履行抗辩权
B.先履行抗辩权
C.先诉抗辩权
D.不安抗辩权
3.甲、乙双方签订一份煤炭买卖合同,约定甲向乙购买煤炭1000吨,甲于4月1日向乙支付全部煤款,乙于收到煤款半个月后装车发煤。3月31日,甲调查发现,乙的煤炭经营许可证将于4月15日到期,目前煤炭库存仅剩700余吨,且正加紧将库存煤炭发往别处。甲遂决定暂不向乙付款,并于4月1日将暂不付款的决定及理由通知了乙。根据合同法律制度的规定,下列表述中,正确的是( )。
A.甲无权暂不付款,因为在乙的履行期届至之前,无法确知乙将来是否会违约
B.甲无权暂不付款,因为甲若怀疑乙届时不能履行合同义务,应先通知乙提供担保,只有在乙不能提供担保时,甲方可中止履行己方义务
C.甲有权暂不付款,因为甲享有先履行抗辩权
D.甲有权暂不付款,因为甲享有不安抗辩权
4.甲公司与乙公司签订买卖合同,约定甲公司先向乙公司支付货款,乙公司再向甲公司交付货物。后来乙公司经营状况严重恶化,对于乙公司提出的给付请求权,甲公司拟行使不安抗辩权。下列关于不安抗辩权行使的表述中,不正确的是( )。
A.甲公司行使不安抗辩权,必须有确切证据证明乙公司经营状况严重恶化
B.乙公司提供相应担保的,甲公司应当恢复合同的履行
C.甲公司可以通过行使不安抗辩权直接解除合同
D.甲公司行使不安抗辩权而中止履行的,应当及时通知乙公司
5.甲公司与乙幼儿园签订空气净化器买卖合同,约定:净化器的PM2.5去除率应达到95%,验收合格后付款,后乙幼儿园经甲公司同意将合同权利义务转让给丙幼儿园。丙幼儿园验收时,发现PM2.5去除率未达到合同标准且甲公司无法修复。根据合同法律制度的规定,下列说法正确的有( )。
A.丙幼儿园有权通知甲公司解除买卖合同
B.丙幼儿园有权对甲公司行使先履行抗辩权
C.丙幼儿园可以请求乙幼儿园承担违约责任
D.乙幼儿园与丙幼儿园之间的转让合同有效
按住图片左右滑动
2021年注册会计师考试现已进入预习阶段,自测习题不能少!为了帮助大家顺利通关,东奥PC端题库重磅来袭,考生们可以通过题库夯实基础、不断提升,海量习题,随心练!
(本文为东奥会计在线原创文章,仅供考生学习使用,禁止任何形式的转载)









津公网安备12010202000755号