2020年CPA-经济法《题分宝典》-票据行为
人生没有彩排,每一刻都是现场直播。2020年注册会计师考试,你准备好了吗?经济法《题分宝典》第十六讲,将为大家解读票据行为的相关学习内容,赶快来学习吧!
听双名师交叉解读,CPA难点瞬间突破 丨题分宝典汇总丨全科思维导图

热点推荐:2020年注册会计师-六科考情考点精解《题分宝典》汇总
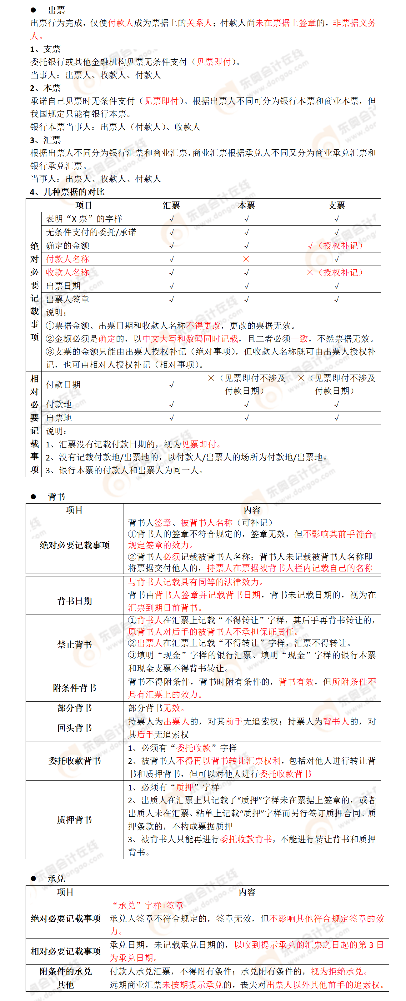
> > > > 知识点1 票据行为
【2019年·多选题】
根据票据法律制度的规定,支票的下列记载事项中,可以由出票人授权补记的有( )。
A.出票日期
B.付款人名称
C.收款人名称
D.票据金额
【2018年·多选题】
下列关于本票的表述中,符合票据法律制度规定的有( )。
A.本票为见票即付的票据
B.本票的收款人名称可以授权补记
C.我国现行法律规定的本票仅为银行本票
D.本票未记载付款地的,以出票人的营业场所为付款地
【2018年·单选题】
根据票据法律制度的规定,下列票据记载事项中,可以更改的是( )。
A.出票日期
B.付款人名称
C.票据金额
D.收款人名称
【2016年·多选题】
根据票据法律制度的规定,下列各项中,属于汇票上的绝对必要记载事项的有( )。
A.汇票金额
B.收款人名称
C.付款日期
D.出票日期
【2016年·单选题】
根据票据法律制度的规定,下列关于票据背书的表述中,正确的是( )。
A.背书时附有条件的,背书无效
B.背书人未记载被背书人名称的,背书无效
C.背书人将票据金额分别转让给二人以上的,背书无效
D.背书人在票据上记载“不得转让”字样的,其后手的转让背书无效
(注:由于篇幅原因,全部题目请在答案中查看!)
乐学一刻-考点相关知识
可以上下滚动的图片
注会考试的备考时间越来越短,想要提高复习效率,考生们可以通过东奥资料中心快速找到所需的学习干货,海量真题+思维导图,来这里统统带走~
注:以上专业知识来自东奥教研团队
(本文为东奥会计在线原创文章,仅供考生学习使用禁止任何形式的转载)







津公网安备12010202000755号