2020年CPA-战略《题分宝典》-损失事件和风险管理
积极面对,就能改变人生,什么都不做,幸福总会遥不可及。想要通过注册会计师考试,就一定要脚踏实地去付诸行动,只有当你为一件事拼尽全力的时候,才能体会到成功的喜悦。战略《题分宝典》第十三讲,将为大家解读损失事件和风险管理的相关知识,赶快来学习吧!
听双名师交叉解读,CPA难点瞬间突破 丨题分宝典汇总丨全科思维导图

| 快捷导航→ 点击跳转→ | 风险管理技术与方法 |
热点推荐:2020年注册会计师-六科考情考点精解《题分宝典》汇总
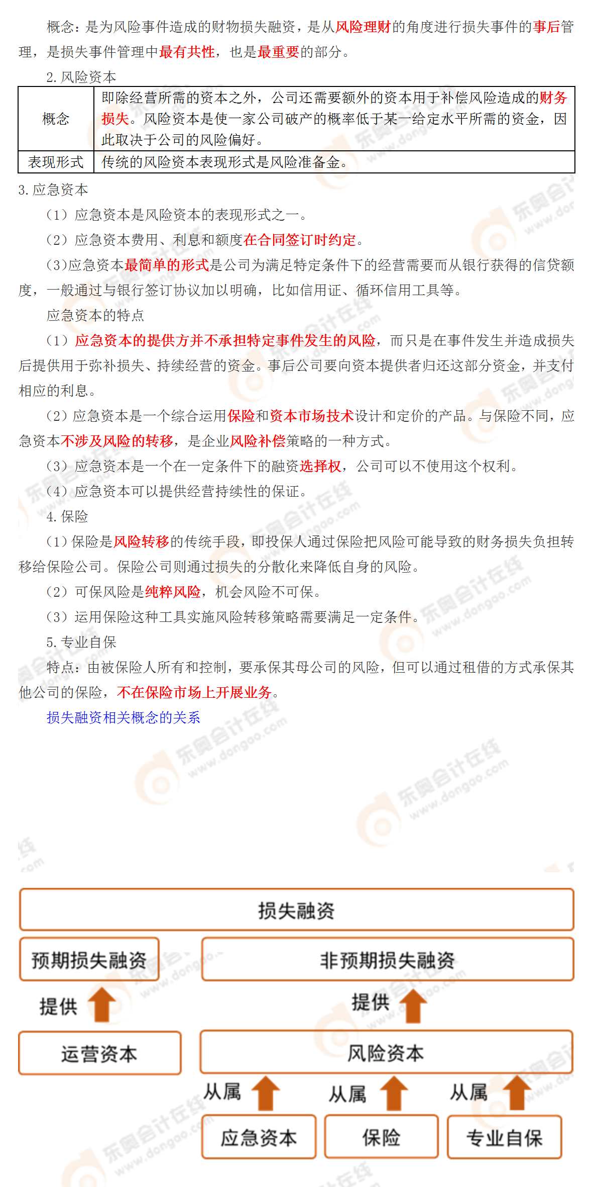
> > > > 知识点1 损失事件管理
【2019年真题·单选题】
甲公司每年最低运营资本是10亿元,但是有5%的可能性需要12亿元维持运营。该公司筹集了12亿元,将其生存概率提高到95%。甲公司管理损失事件的方法是( )。
A.风险资本
B.损失融资
C.保险
D.专业自保
【2018年真题·多选题】
2017年年初,甲公司与乙银行签订一份协议,约定甲公司一旦发生特定事件引起财务危机时,有权从乙银行取得500万贷款来应对风险。在协议中,双方明确了甲公司归还贷款的期限以及获得贷款应当支付的利息和费用。关于上述协议,下列各项中表述正确的有( )。
A.甲公司采取的风险理财策略为其可持续经营提供了保证
B.甲公司采取的风险理财策略不涉及风险补偿
C.乙银行向甲公司提供贷款不承担甲公司发生特定事件的风险
D.甲公司采取的风险理财策略是风险资本的表现形式之一
【2017年真题·单选题】
宏远海运公司为了加强对损失事件的管理成立了一家附属机构,这家附属机构的职责是用母公司提供的资金建立损失储备金,并为母公司提供保险。宏远海运公司管理损失事件的方法属于( )。
A.损失融资
B.风险资本
C.保险
D.专业自保
【2015年真题·单选题】
宏远海运公司为加强对风险损失事件的管理,与甲银行签订协议,规定在一定期间内,如果宏远海运公司由于台风等自然灾害遭受重大损失,可从甲银行取得贷款,并为此按约定的时间向甲银行缴纳权力费。宏远海运公司管理损失事件的方法称为( )。
A.专业自保
B.应急资本
C.风险补偿合约
D.损失融资
乐学一刻-考点相关知识
可以上下滚动的图片
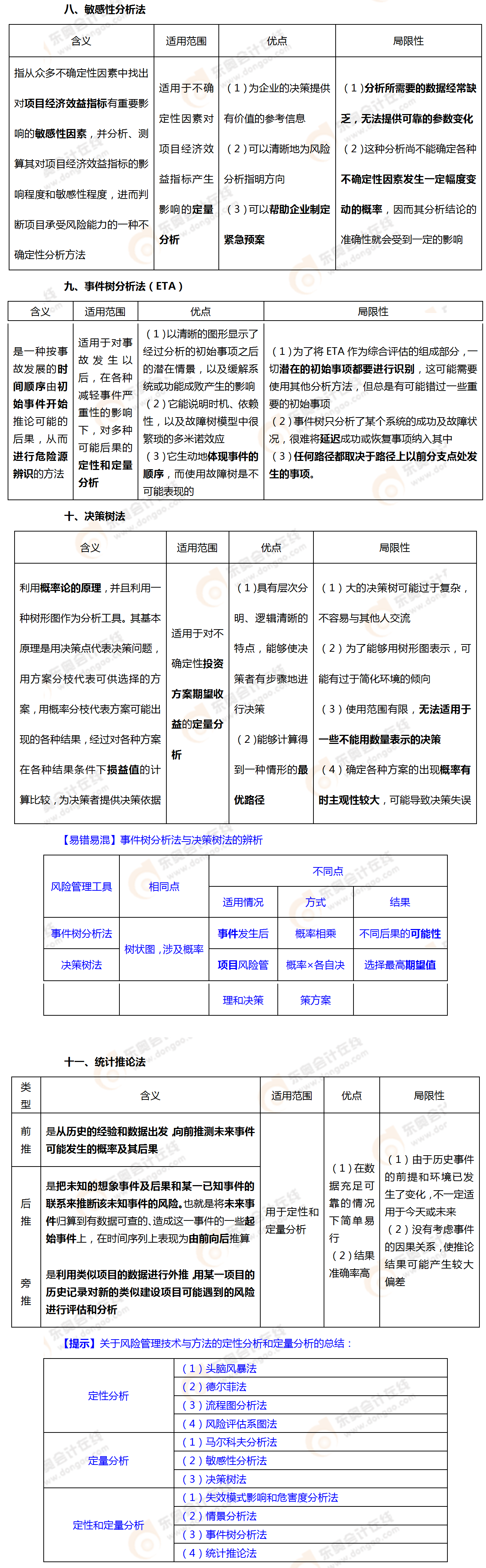
> > > > 知识点2 风险管理技术与方法
【2019年真题·单选题】
甲公司在实施风险管理过程中,对由人为操作和自然因素引起的各种风险对企业影响的大小和发生的可能性进行分析,为确定企业风险的优先次序提供分析框架。该公司采取的上述风险管理方法属于( )。
A.决策树法
B.马尔科夫分析法
C.流程图分析法
D.风险评估系图法
【2019年真题·单选题】
科环公司计划在某市兴建一座垃圾处理场,并对占用土地的价格、垃圾处理收入和建设周期等不可控因素的变化对该垃圾处理场内部收益率的影响进行了分析。科环公司采取的风险管理方法是( )。
A.马尔科夫分析法
B.失效模式影响和危害度分析法
C.情景分析法
D.敏感性分析法
【2018年真题·单选题】
甲公司是一家白酒生产企业。为了进一步提高产品质量,甲公司通过图表形式将白酒生产按顺序划分为多个模块,并对各个模块逐一进行详细调查,识别出每个模块各种潜在的风险因素或风险事件,从而使公司决策者获得清晰直观的印象。根据上述信息,下列各项中,对甲公司采取的风险管理办法的描述错误的是( )。
A.该方法的优点是简单明了易于操作
B.该方法的使用效果依赖于专业人员的水平
C.该方法适用于组织规模较小、流程较简单的业务风险分析
D.该方法可以对企业生产或经营中的风险及其成因进行定性分析
(注:由于篇幅原因,全部题目请在答案中查看!)
乐学一刻-考点相关知识
可以上下滚动的图片
情景分析法
含义 | 适用范围 | 优点 | 局限性 |
又称前景描述法,是假定某种现象或某种趋势将持续到未来的前提下,对预测对象可能出现的情况或引起的后果做出预测的方法。通常用来对预测对象的未来发展做出种种设想或预计,是一种直观的预测方法 | 通过模拟不确定性情景,对企业面临的风险进行定性和定量分析 | 对于未来变化不大的情况能够给出比较精确的模拟结果 | (1)在存在较大不确定性的情况下,有些情景可能不够现实 (2)在运用情景分析时,主要的难点涉及数据的有效性以及分析师和决策者开发现实情境的能力,这些难点对结果的分析具有修正作用 (3)如果将情景分析作为一种决策工具,其危险在于所用情景可能缺乏充分的基础,数据可能具有随机性,同时可能无法发现那些不切实际的结果 |
乐学一刻-考点相关知识
可以上下滚动的图片
注会考试的备考时间越来越短,想要提高复习效率,考生们可以通过东奥资料中心快速找到所需的学习干货,海量真题+思维导图,来这里统统带走~
注:以上专业知识来自东奥教研团队
(本文为东奥会计在线原创文章,仅供考生学习使用,禁止任何形式的转载)










津公网安备12010202000755号