2025年注会财管重难点问题汇总!深剖要点,扫清障碍!
| 会计 | 审计 | 税法 | 经济法 | 财管 | 战略 |
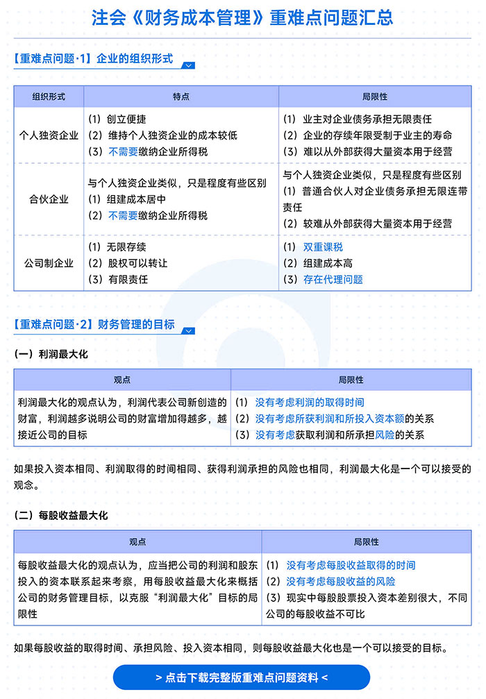
注会财管科目特点为公式多、计算量大,注重理论与实践结合,对逻辑和运算能力要求高。2025年注会考试备考已经入冲刺阶段,此阶段时间紧张,精准定位并吃透关键知识,可快速提升对核心内容的理解和运用能力,有效查漏补缺,在有限时间内实现分数最大化,提高考试通过几率。东奥整理了2025年注会财管重难点问题汇总,快来下载学习吧!
✅ 26注会新课保价双11,买贵退差价 ✅ 资料库免费开放,注册领超多学习资料>

注会财管这个科目有很多需要背记的公式,这些公式如何正确运用?理解是前提,练题是重点!
在最后的冲刺阶段,考生们要把典型习题和历年试题研究透彻,牢牢记住公式,通过记忆中公式来做题,再通过多做题来强化公式记忆。
注会财管题量大、计算量多,在有限的考试时间内答对的题越多,成功的几率越大,所以一定要在大量做题的过程中磨练答题速度。同时,考生平时要多多练习机考模拟系统的操作,熟悉机考答题环境。
为帮助大家顺利度过冲刺阶段备考,东奥整理了25年注会《财务成本管理》备考资料合集,快来领取吧!
现在备考已经进入最后冲刺阶段,考生们不懈努力后的学习成果值得检验,模考是检验学习成果的重要手段。为此,东奥开展公益模考活动,模考共分3阶段,快一起来自我检测吧!模考模拟套题由东奥名师精心编制,带领考生还原机考考场,考后有老师直播讲卷,答疑解惑,点击下图参与模考!
2025年注会考试时间是8月23日和24日,各科目考试时间安排紧凑,考生需要调整心态,保持良好作息,以最佳状态迎接考试,确保将平时积累转化为实际分数,顺利通过注会财管科目。
(本文为东奥会计在线原创文章,仅供考生学习使用,禁止任何形式的转载)







津公网安备12010202000755号