第十二章产品成本计算_2025年注会财管思维导图
注会财管考试重难点突出,但教材内容繁杂,考生易陷入“平均用力”的低效模式。通过思维导图,考生可标注高频考点、公式应用场景及易错点,形成分层复习体系。以下是注会财管第十二章思维导图下载入口,快来下载吧!
《财管》各章思维导图汇总> |《财管》各章学习要点汇总> | 备考资料注册免费领取>

本章涉及到的重要考点,东奥会计在线已结合注会财务成本管理《轻一》辅导书作者——闫华红老师课程讲义,为注会考生提炼成集,考生可以使用以下的《财务成本管理》第十二章考点详解,结合思维导图巩固复盘。
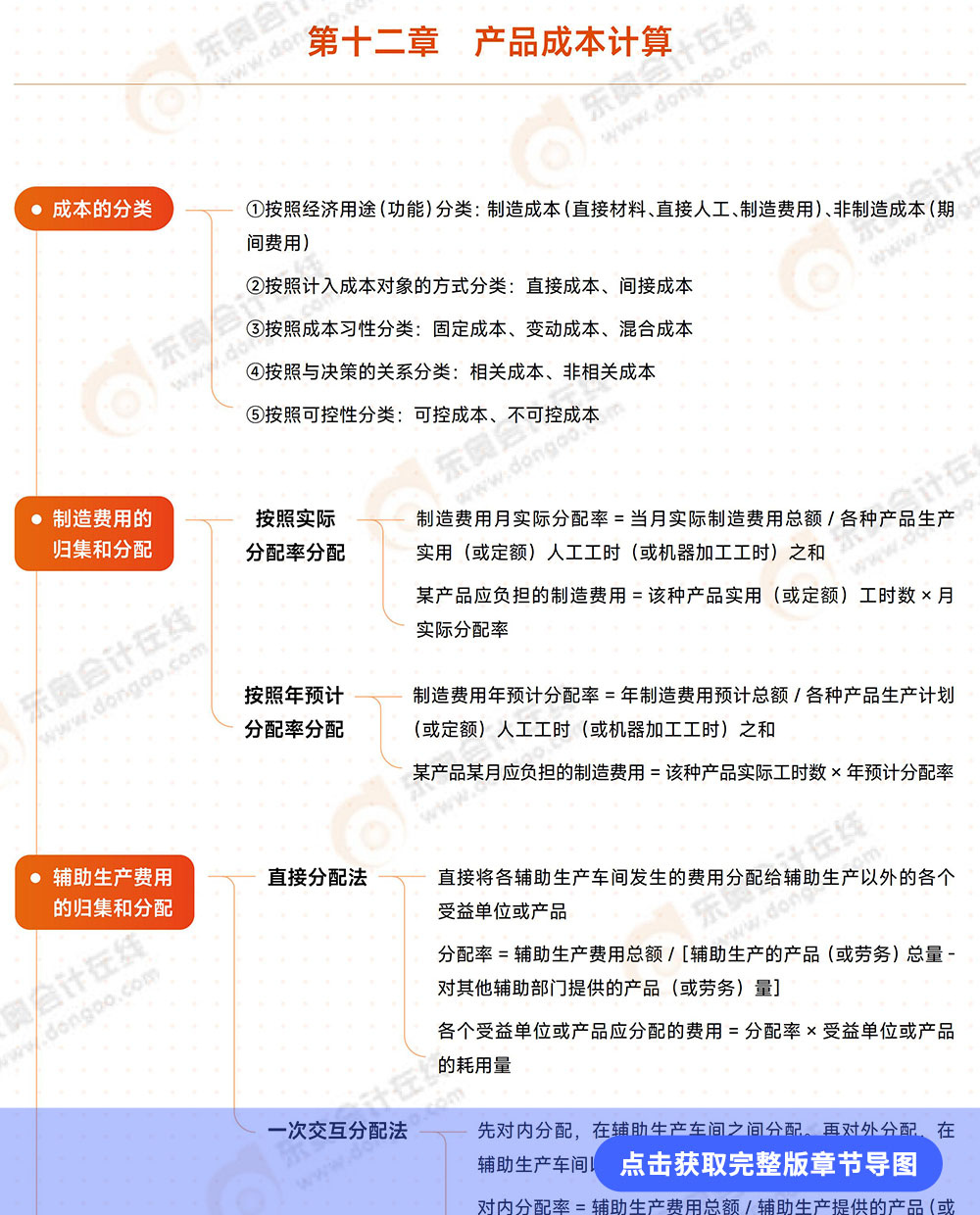
| 成本的概念与分类> | 基本生产费用的归集和分配> |
| 辅助生产费用的归集和分配> | 完工产品和在产品的成本分配> |
| 联产品和副产品的成本分配> | 三种基本方法的比较> |
| 产品成本计算的分步法> | —— |
以上就是2025年注会财管第十二章思维导图,思维导图支持动态更新,随着复习深入逐步填充细节,使知识网络更完整,最终实现从“知识输入”到“问题解决”的高效转化。最后,东奥预祝大家顺利过关!
(本文为东奥会计在线原创文章,仅供考生学习使用,禁止任何形式的转载)





津公网安备12010202000755号