相对价值评估模型_2023年注会财管重要考点
注会考试备考周期较长,考生们要坚持学习,才能顺利拿证!2023年注会考试备考已开始,东奥整理了2023年注会财管重要考点,知识点陆续更新中,请大家持续关注并学习!

【知识点】相对价值评估模型
【所属章节】
第七章:企业价值评估
第二节:企业价值评估方法
相对价值评估模型
(一)基本原理
这种方法是利用类似企业的市场定价来估计目标企业价值的一种方法。
基本公式:
目标企业价值=可比企业价值/可比企业某个变量×目标企业某个变量
(二)分类
(1)以股票市价为基础的模型
包括每股市价/净利、每股市价/净资产、每股市价/销售额等模型。
(2)以企业实体价值为基础的模型
包括实体价值/息税折旧摊销前利润、实体价值/税后经营净利润、实体价值/实体现金流量、实体价值/投资资本、实体价值/营业收入等模型。
(三)常用的股票市价比率模型
1.基本公式
种类 | 公式 |
市盈率模型 (市价/净收益比率模型) | 目标企业每股股权价值=可比企业市盈率×目标企业每股收益 |
市净率模型 (市价/净资产比率模型) | 目标企业每股股权价值=可比企业市净率×目标企业每股净资产 |
市销率模型 (市价/收入比率模型) | 目标企业每股股权价值=可比企业市销率×目标企业的每股营业收入 |
2.寻找可比企业的驱动因素
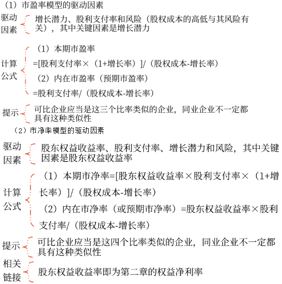
(1)市盈率模型的驱动因素

(3)市销率模型的驱动因素

3.模型的适用性
(1)市盈率模型的适用性
市盈率 模型 | 优点 | ①计算市盈率的数据容易取得,并且计算简单 ②市盈率把价格和收益联系起来,直观地反映投入和产出的关系 ③市盈率涵盖了风险、增长率、股利支付率的影响,具有很高的综合性 |
局限性 | 如果收益是0或负值,市盈率就失去了意义 | |
适用范围 | 市盈率模型最适合连续盈利的企业 |
(2)市净率模型的适用性
市净率 模型 | 优点 | ①市净率极少为负值,可用于大多数企业 ②净资产账面价值的数据容易取得,并且容易理解 ③净资产账面价值比净利稳定,也不像利润那样经常被人为操纵 ④如果会计标准合理并且各企业会计政策一致,市净率的变化可以反映企业价值的变化 |
局限性 | ①账面价值受会计政策选择的影响,如果各企业执行不同的会计标准或会计政策,市净率会失去可比性 ②固定资产很少的服务性企业和高科技企业,净资产与企业价值的关系不大,其市净率比较没有什么实际意义 ③少数企业的净资产是0或负值,市净率没有意义,无法用于比较 | |
适用范围 | 这种方法主要适用于需要拥有大量资产、净资产为正值的企业 |
(3)市销率模型的适用性
市销 率模 型 | 优点 | ①它不会出现负值,对于亏损企业和资不抵债的企业,也可以计算出一个有意义的市销率 ②它比较稳定、可靠,不容易被操纵 ③市销率对价格政策和企业战略变化敏感,可以反映这种变化的后果 |
局限性 | 不能反映成本的变化,而成本是影响企业现金流量和价值的重要因素之一 | |
适用范围 | 主要适用于销售成本率较低的服务类企业,或者销售成本率趋同的传统行业的企业 |
4.模型的修正
剔除关键驱动因素的差异。

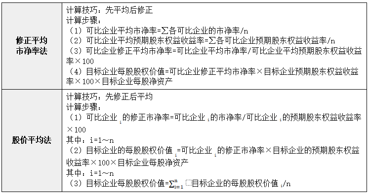
(2)市净率模型的修正
(3)市销率模型的修正
● ● ● ● ●
本文知识点内容根据东奥名师闫华红老师《轻一高效基础班》讲义整理,闫华红老师主编的《轻松过关®一》与课程内容同步,以下为《轻一》试读内容,点击图片试读更多!
天赋如同自然花木,要用学习来修剪。2023年注会考试时间是8月25日-27日,备考时间已经不多,请大家严格按照学习计划开始备考,多学多练,争取顺利通过考试!
(本文为东奥会计在线原创文章,仅供考生学习使用,禁止任何形式的转载)









津公网安备12010202000755号