2020年CPA-财管《题分宝典》-企业价值评估方法
生活如果没有目标,就会变得懒散。备战注册会计师考试,我们一定要拿出坚持到底的毅力,加强对知识点和习题的巩固。财管《题分宝典》第八讲,将为大家解读企业价值评估方法的相关学习内容,一起来学习吧!

| 快捷导航→ 点击跳转→ | 相对价值评估模型 |
热点推荐:2020年注册会计师-六科考情考点精解《题分宝典》汇总
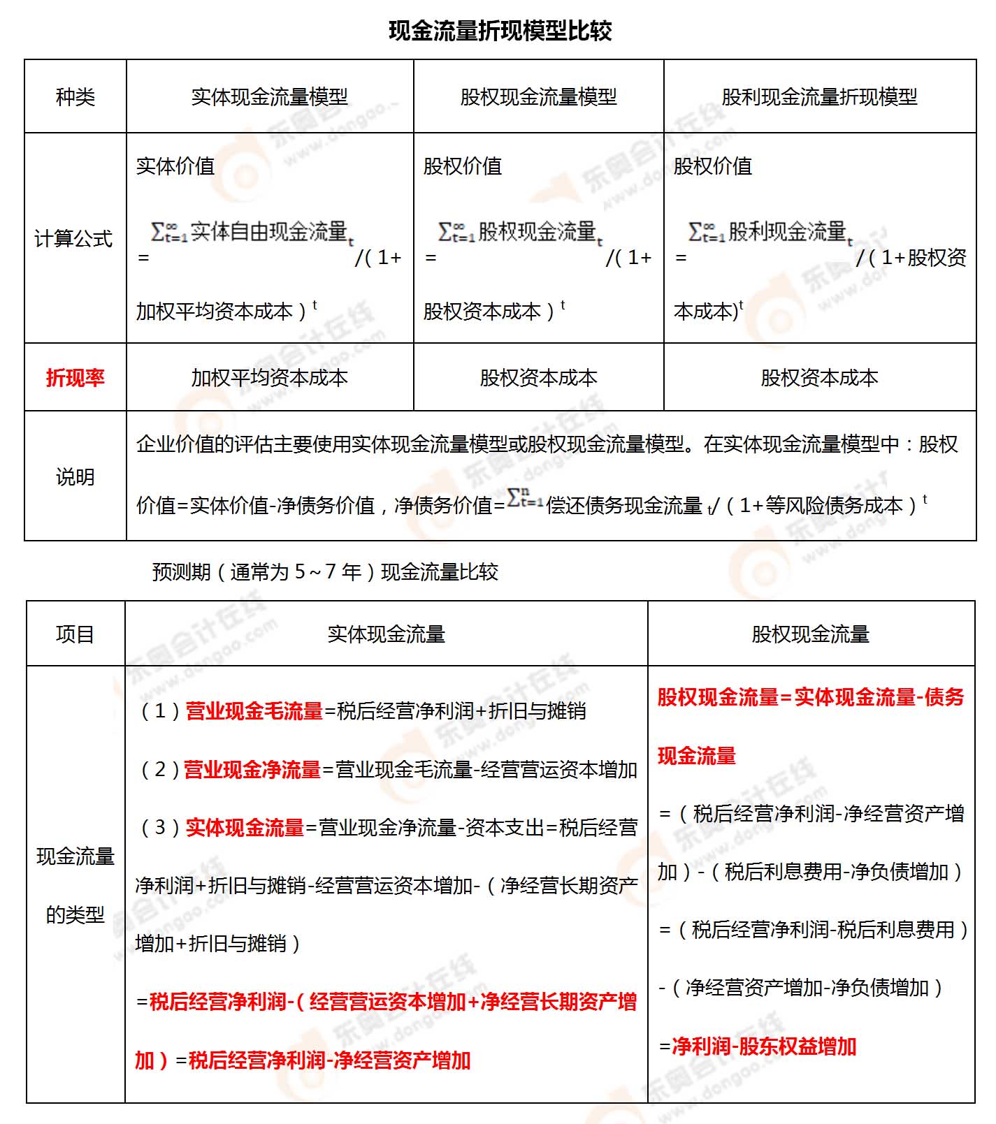
> > > > 知识点1 现金流量折现模型
【2018年多选题】
下列关于实体现金流量的说法中,正确的有( )。
A.实体现金流量是可以提供给债权人和股东的税后现金流量
B.实体现金流量是企业经营现金流量
C.实体现金流量是税后经营净利润扣除净经营资产增加后的剩余部分
D.实体现金流量是营业现金净流量扣除资本支出后的剩余部分
【2019年计算题】
甲公司是一家投资公司,拟于2020年初以18000万元收购乙公司全部股权,为分析收购方案可行性,收集资料如下:
(1)乙公司是一家传统汽车零部件制造企业,收购前处于稳定增长状态,增长率7.5%。2019年净利润750万元。当年取得的利润在当年分配,股利支付率80%。2019年末(当年利润分配后)净经营资产4300万元,净负债2150万元。
(2)收购后,甲公司将通过拓宽销售渠道、提高管理水平、降低成本费用等多种方式,提高乙公司的销售增长率和营业净利润。预计乙公司2020年营业收入6000万元,2021年营业收入比2020年增长10%,2022年进入稳定增长状态,增长率8%。
(3)收购后,预计乙公司相关财务比率保持稳定,具体如下:
营业成本/营业收入 | 65% |
销售和管理费用/营业收入 | 15% |
净经营资产/营业收入 | 70% |
净负债/营业收入 | 30% |
债务利息率 | 8% |
企业所得税税率 | 25% |
(4)乙公司股票等风险投资必要报酬率收购前11.5%,收购后11%。
(5)假设各年现金流量均发生在年末。
要求:(1)如果不收购,采用股利现金流量折现模型,估计2020年初乙公司股权价值。
(注:由于篇幅原因,全部题干信息请在答案中查看)
乐学一刻-考点相关知识

乐学一刻-解题小妙招

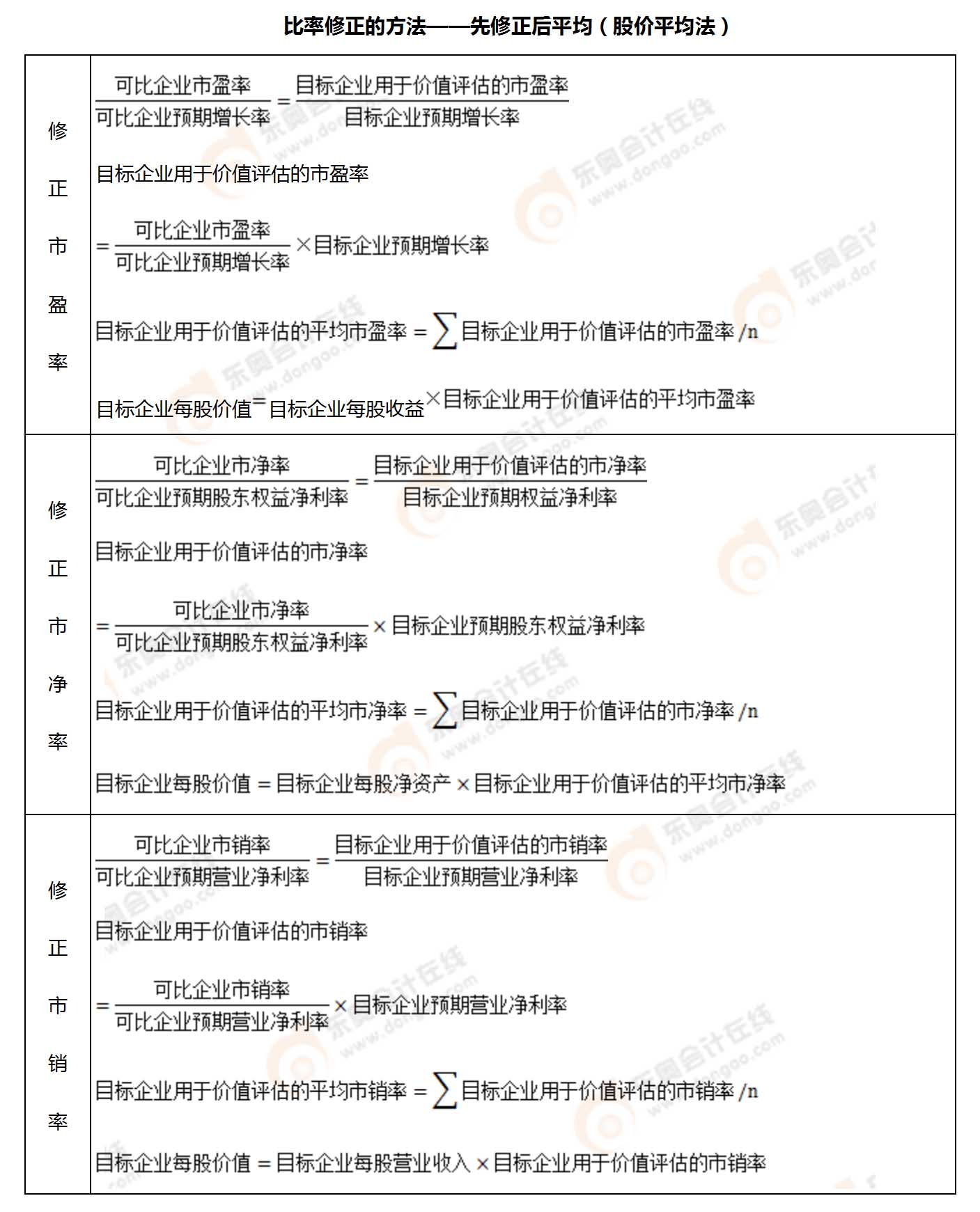
> > > > 知识点2 相对价值评估模型
【2018年单选题】
甲公司是一家制造业企业,每股营业收入40元,营业净利率5%,与甲公司可比的3家制造业企业的平均市销率是0.8倍,平均营业净利率4%。用修正平均市销率法估计的甲公司每股股权价值是( )元。
A.32
B.25.6
C.40
D.33.6
【2018年单选题】
甲公司是一家制造业企业,每股收益0.5元,预期增长率4%。与甲公司可比的4家制造业企业的平均市盈率为25倍,平均预期增长率为5%。用修正平均市盈率法估计的甲公司每股价值是( )元。
A.10
B.12.5
C.13
D.13.13
【2016年单选题】
甲公司进入可持续增长状态,股利支付率50%,营业净利率16%,股利增长率5%,股权资本成本8%。甲公司的内在市销率是( )。
A.2.67
B.10.5
C.10
D.2.8
【2016年单选题】
甲公司进入可持续增长状态,股利支付率50%,权益净利率20%,股利增长率5%,股权资本成本10%。甲公司的内在市净率是( )。
A.2
B.10.5
C.10
D.2.1
乐学一刻-考点相关知识
可以上下滚动的图片
注会考试的备考时间越来越短,想要提高复习效率,考生们可以通过东奥资料中心快速找到所需的学习干货,海量真题+思维导图,来这里统统带走~
注:以上专业知识来自东奥教研团队
(本文为东奥会计在线原创文章,仅供考生学习使用禁止任何形式的转载)










津公网安备12010202000755号