企业的组织形式_2020年注会《财管》知识点
驾驭命运的舵是奋斗,cpa证书虽然不一定能改变你的命运,但一定可以改善你的命运。注册会计师财管基础阶段知识点已更新,一起来学习一下吧!

【内容导航】
企业的组织形式
【所属章节】
第一章 财务管理基本原理
【知识点】企业的组织形式
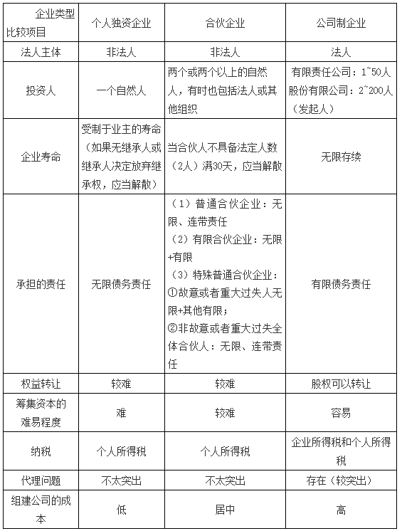
企业的组织形式

查看更多知识点:2020年注册会计师《财管》重要知识点汇总,通关必看!
注:以上注会考试知识点选自闫华红老师《财管》授课讲义
(本文为东奥会计在线原创文章,仅供考生学习使用,禁止任何形式的转载)
驾驭命运的舵是奋斗,cpa证书虽然不一定能改变你的命运,但一定可以改善你的命运。注册会计师财管基础阶段知识点已更新,一起来学习一下吧!

【内容导航】
企业的组织形式
【所属章节】
第一章 财务管理基本原理
【知识点】企业的组织形式
企业的组织形式

查看更多知识点:2020年注册会计师《财管》重要知识点汇总,通关必看!
注:以上注会考试知识点选自闫华红老师《财管》授课讲义
(本文为东奥会计在线原创文章,仅供考生学习使用,禁止任何形式的转载)