在走向成功的征途中,坚持的过程往往就是积累的过程。2019年注册会计师备考亦是如此,只有不断学习,不断积累,才有可能通关考试,以下是小奥整理的强化阶段知识点,一起来学习!

【内容导航】
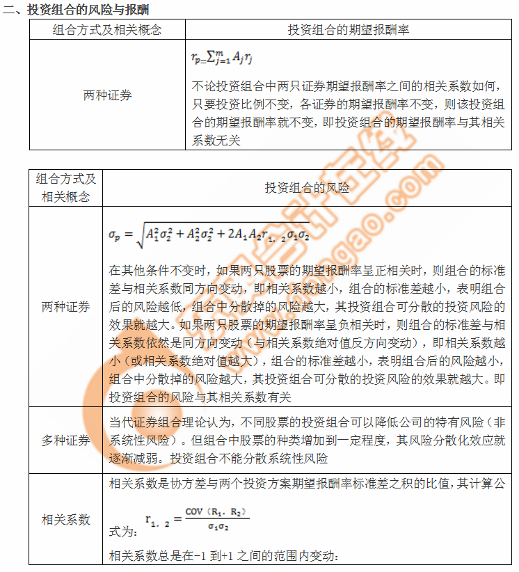
风险与报酬
【所属章节】
第三章 价值评估基础
【知识点】风险与报酬
风险与报酬


以上内容选自田明老师《财管》授课讲义,想要获取完整版老师讲义,请考生选择东奥注会辅导课程。预祝考生顺利通关注会考试!
(注:以上内容选自田明老师《财管》授课讲义)
(本文为东奥会计在线原创文章,仅供考生学习使用,禁止任何形式的转载)