2020年税务师《涉税服务实务》8月每日学习计划,快来打卡学习!
| 《税法一》 | 《税法二》 | 《涉税服务实务》 | 《财务与会计》 | 《涉税服务相关法律》 |
2020年税务师考试备考正在如火如荼的进行中,为帮助各位考生顺利通关,东奥小编为大家准备了《涉税服务实务》8月份学习打卡计划!赶紧来看吧!
热点推荐:2020年新课开讲 | 2020年考试大纲变化 | 近5年真题下载

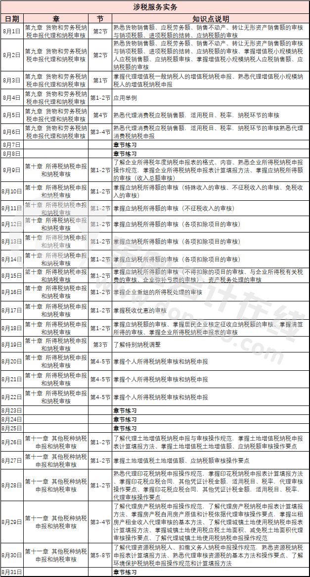
No.1《涉税服务实务》8月学习日历
注:以上内容由东奥教研团队提供
No.2《涉税服务实务》8月备考建议
学习税务师《涉税服务实务》科目,需要考生有一定的会计基础。以下是在2020年8月1日-8月31日期间,每周的学习进度安排,大家可以参考一下。
| 2020年《涉税服务实务》8月第一周 |
| 【章节进度】第九章内容 【学习时长】建议每天学习2小时以上 【备考指导】本周的主要学习任务是整个第九章的内容。《涉税服务实务》第九章中的知识点有很多,其中还涉及到增值税的知识点,这些都是比较重要的考点,譬如增值税小规模纳税人应税销售额以及应纳税额审核、增值税小规模纳税人应税销售额以及应纳税额的审核等相关内容都需要重点掌握。 |
● ● ●
| 2020年《涉税服务实务》8月第二周 |
| 【章节进度】第九章章节练习-第十章第1、2节 【学习时长】建议每天学习2小时以上 【备考指导】本周的主要学习任务是第十章的内容。第十章中涉及到的所得税纳税申报是税务师考试中比较重要的考点,需要考生投入较多的时间,去稳扎稳打的学习。建议税务师考生在学习此章内容时,可以结合东奥轻松过关二《通关必做500题》来进行掌握。 |
● ● ●
| 2020年《涉税服务实务》8月第三周 |
【章节进度】第十章第1、2节-第十章第4、5节 【学习时长】建议每天学习2小时以上 【备考指导】本周的主要学习任务是继续学习第十章的内容。税务师考生需要学习在各种情况下的应纳税所得额的审核、企业重组的所得税处理的审核、税收优惠的审核等相关内容。此部分内容比较晦涩难懂,建议考生采取书课搭配的方式去学习,有东奥名师指导,可以让你快速掌握考试重难点。戳我获取名师助力<< |
● ● ●
| 2020年《涉税服务实务》8月第四周 |
【章节进度】第十章第4、5节-第十一章章节练习 【学习时长】建议每天学习2小时以上 【备考指导】本周是8月的最后一周,主要学习任务是第十章第4、5节和整个十一章的内容,并且包含这两章的章节练习。建议考生在学完这些内容之后,一定要认真做好习题。并把本月之前学习过的内容,全部复习一遍。 |
爱因斯坦曾说过:“复利是世界上的第八大奇迹”,每天进步一点点,相信在长时间的积累下,定能取得卓越的进步。2020年税务师考试时间在11月7-8日,希望各位税务师考生们,不放松警惕,拼搏奋斗,励志笃行!祝愿大家都能轻松过关!
(本文为东奥会计在线原创文章,仅供考生学习使用,禁止任何形式的转载)




津公网安备12010202000755号