2023年税务师练习题每日一练汇总5.27
税务师备考正在进行中,努力,再努力,为学习,为将来能够上一个更高的台阶。东奥会计在线还是为考生准备了税务师每日一练习题,快来打卡练习吧!
相关阅读:2022年5月份税务师每日一练汇总
《财务与会计》
【多项选择题】
![]()
【正确答案】A,B,C,D
【答案解析】选项E,下一年度关联交易的定价政策不需要在本期财务报表附注中披露。
《涉税服务实务》
【单项选择题】
【正确答案】A
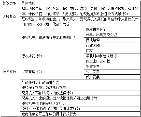
【答案解析】 选项A:属于纳税人对税务机关作出的“征税行为”不服,因此应当先复议再诉讼。选项BCD:属于纳税人对税务机关作出的“征税行为”以外的具体行政行为不服,因此可以依法申请行政复议,也可以依法向人民法院起诉。
【考点提炼】

《涉税服务相关法律》
【单项选择题】
![]()
【正确答案】C
【答案解析】(1)选项A:行政强制的实施机关可以对已设定的行政强制的实施情况及存在的必要性适时进行评价,并将意见报告该行政强制的设定机关,但是行政强制实施机关无权对已设定的行政强制进行补充设定。(2)选项B:限制公民人身自由、冻结存款、汇款的行政强制措施只能由法律设定,不能由行政法规设定。(3)选项C:法律、法规以外的其他规范性文件不得设定行政强制措施。(4)选项D:行政强制执行只能由法律设定。
《税法二》
【单项选择题】
![]()
【正确答案】A
【答案解析】选项B:经批准占用耕地的,纳税人为农用地转用审批文件中标明的建设用地人;农用地转用审批文件中未标明建设用地人的,纳税人为用地申请人,其中用地申请人为各级人民政府的,由同级土地储备中心、自然资源主管部门或政府委托的其他部门、单位履行耕地占用税申报纳税义务。选项CD:未经批准占用耕地的,纳税人为实际用地人。
《税法一》
【单项选择题】
【正确答案】C
【答案解析】出口货物的关税完税价格包括货物运至我国境内输出地点装载前的运输及其相关费用、保险费,如果出口货物的成交价格中单独列明了离境口岸至境外口岸之间的运费、保险费的,该运费、保险费应当扣除。
在学习的路上,唯有坚持,才会学有所成。东奥会计在线希望每一位考生都能在考试中发挥全部实力,取得好成绩,顺利通过税务师考试!
注:以上习题内容出自东奥教研团队
(本文为东奥会计在线原创文章,仅供考生学习使用,禁止任何形式的转载)





津公网安备12010202000755号