2021年税务师练习题每日一练汇总10.22
备考税务师的考生们,珍惜时间可以使生命变得更有价值!下面是东奥小编为同学们准备的税务师练习题,今天也要为自己的梦想而努力哦。
相关阅读:2021年10月份税务师每日一练汇总
《财务与会计》
【单项选择题】
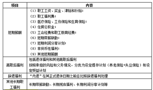
下列各项不属于短期薪酬核算范围的是( )。
A.职工福利费
B.非货币性福利
C.非累积带薪缺勤
D.养老保险
![]()
【正确答案】D
【答案解析】离职后福利包括设定提存计划和设定受益计划,其中设定提存计划,是指向独立的基金缴存固定费用,如企业缴纳的养老保险和失业保险等,所以选项D不属于短期薪酬。
【归纳总结】

《涉税服务实务》
【多项选择题】
下列属于建立简易账的个体工商户应建立的账簿及报表的有( )。(★★)
A.利润表
B.现金流量表
C.经营收入账
D.经营费用账
E.库存商品盘点表
![]()
【正确答案】ABCE
【答案解析】选项D:车船税按年申报,分月计算,一次性缴纳。纳税年度为公历1月1日至12月31日
《涉税服务相关法律》
【单项选择题】
甲、乙、丙三人按份共有一件青花瓷花瓶(每人享有1/3的份额),现甲欲转让其共有份额,在甲、乙、丙三人未作特别约定的情况下,根据物权法律制度规定,下列说法中,正确的是( )。
A.甲应事先征得乙、丙中至少一人的同意,方能将共有份额转让给丁
B.如甲欲转让共有份额给丙,乙可主张优先购买权
C.如甲因车祸死亡,甲的合法继承人依法继承该共有份额时,乙、丙可主张优先购买权
D.不论甲欲转让共有份额给丙还是丁,均无须征得其他按份共有人的同意
![]()
【正确答案】D
【答案解析】(1)选项AD:按份共有人可以转让其享有的共有的不动产或者动产份额。(2)选项B:按份共有人之间转让共有份额,其他按份共有人主张依据规定优先购买的,不予支持,但按份共有人之间另有约定的除外。(3)选项C:共有份额的权利主体因继承、遗赠等原因发生变化时,其他按份共有人主张优先购买的,不予支持,但按份共有人之间另有约定的除外。
《税法二》
【多项选择题】
下列关于车船税征收管理的说法,正确的有( )。(2017年)
A.依法不需要办理登记的车船,车船税的纳税地点为车船所有人或管理人的所在地
B.税务机关可以在车船管理部门集中办理车船税征收事宜
C.购买的船舶,纳税义务发生时间为购买发票或其他证明文件所载日期的当月
D.车船税按年申报,分月缴纳,纳税年度为公历1月1日至12月31日
E.车船税的纳税地点为车船的登记地或者车船税扣缴义务人所在地
![]()
【正确答案】ABCE
【答案解析】选项D:车船税按年申报,分月计算,一次性缴纳。纳税年度为公历1月1日至12月31日
《税法一》
【多项选择题】
对房地产开发企业进行土地增值税清算时,下列表述正确的有( )。(★★★)
A.房地产开发企业的预提费用,除另有规定外,不得扣除
B.房地产开发企业提供的开发间接费用资料不实的,不得扣除
C.房地产开发企业提供的前期工程费的凭证不符合清算要求的,不得扣除
D.房地产开发企业销售已装修房屋,可以扣除的装修费用不得超过房屋原值的10%
E.房地产开发企业逾期开发缴纳的土地闲置费不得扣除
![]()
【正确答案】AE
【答案解析】BC选项是税法列举“房地产开发企业办理土地增值税清算所附送的前期工程费、建筑安装工程费、基础设施费、开发间接费用的凭证或资料不符合清算要求或不实的,税务机关可参照当地建设工程造价管理部门公布的建安造价定额资料,结合房屋结构、用途、区位等因素,核定上述四项开发成本的单位面积金额标准,并据以计算扣除”的情况。D选项涉及的房地产开发企业销售已装修的房屋,其装修费用可以计入房地产开发成本,没有规定扣除比例。
读书是易事,思索是难事,但两者缺一,便全无用处。小编会一直陪伴着大家,在这里祝愿大家都能顺利通过2021年税务师考试。
注:以上习题内容出自东奥教研团队
(本文为东奥会计在线原创文章,仅供考生学习使用,禁止任何形式的转载)




津公网安备12010202000755号