增值税法(征求意见稿)解读公布!快来看看有哪些变化!
- 大号
- 标准
- 小号
| 东奥解读增值税法(意见征求稿) | 增值税法与现行政策对比 |
增值税作为我国的第一大税种,即将迎来立法。近日,财政部与国家税务总局公布了《中华人民共和国增值税法(征求意见稿)》,小编整理了其中内容,并与现行的税收政策进行了对比,希望能对大家有所帮助。

同学们一定都很关心增值税法(征求意见稿)与现在所实行的税收政策相比有哪些不同,小奥将《中华人民共和国增值税法(征求意见稿)》与不断修订的《增值税暂行条例》和“营改增”36号文件进行了简单的对比,希望可以帮助同学们更直观地感受到增值税法(征求意见稿)所带来的变化。

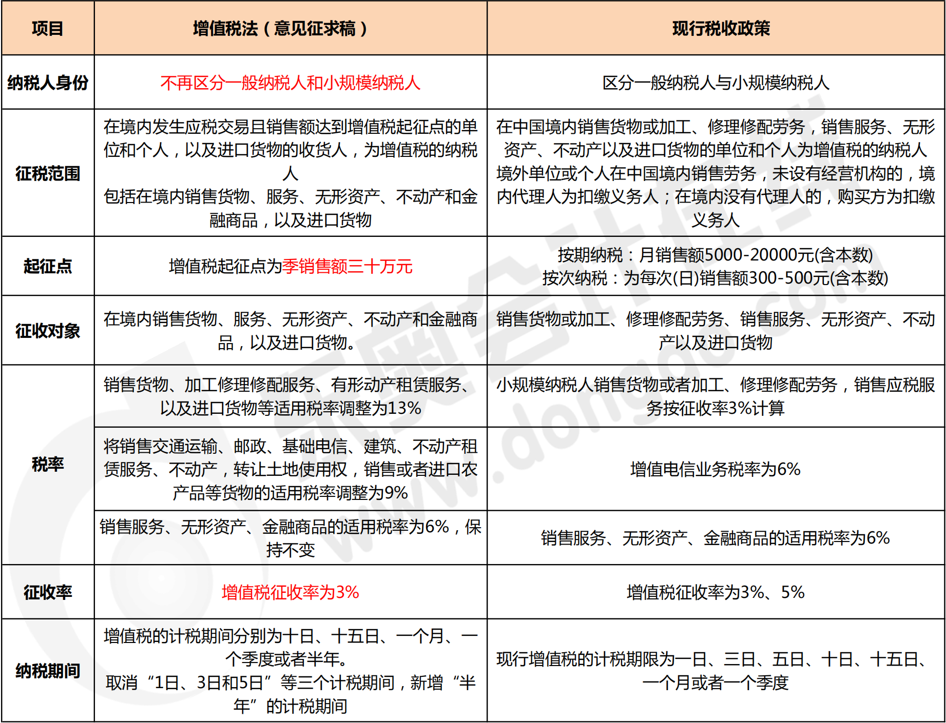
对比来看,本次公布的增值税法(征求意见稿)大体上遵循税制框架总体不变的原则,也就是增值税法(征求意见稿)跟现行的增值税条例等政策基本上没有大的变化,税收负担也不会有过大的波动。但增值税法(征求意见稿)也有许多的变化之处,如增值税的起征点得到了提高,不再区分一般纳税人和小规模纳税人,而征收率也一律为3%。
增值税法(征求意见稿)同时也确定了增值税为价外税,应税交易的计税价格不包括增值税额。这进一步巩固了营改增的成果,兼顾了立法和宏观调控的需要,实现增值税对货物和服务的全覆盖,促进产业的升级、新旧动能的转换,有利于中国企业竞争力的提高。
相关阅读:关于《中华人民共和国增值税法(征求意见稿)》的说明
《中华人民共和国增值税法(征求意见稿)》共9章47条,其主要内容如下:
(一)关于征税范围。《征求意见稿》基本延续了《条例》的规定,为巩固营改增成果,将“加工、修理修配劳务”并入“服务”,将“销售金融商品”从“服务”中单列,即增值税的征税范围为,在境内销售货物、服务、无形资产、不动产和金融商品,以及进口货物。
(二)关于纳税人和扣缴义务人。借鉴国际经验,《 征求意见稿》规定,在境内发生应税交易且销售额达到增值税起征点的单位和个人,以及进口货物的收货人,为增值税的纳税人。销售额未达到增值税起征点的单位和个人,不是增值税纳税人,但可以自愿选择登记为增值税纳税人缴纳增值税。境外单位和个人在境内发生应税交易的,以购买方为扣缴义务人。
(三)关于税率和征收率。为巩固营改增及深化增值税改革成果,《征求意见稿》对《条例》中规定的税率进行了相应的调整,将销售货物、加工修理修配服务、有形动产租赁服务、以及进口货物等适用税率调整为13%;将销售交通运输、邮政、基础电信、建筑、不动产租赁服务、不动产,转让土地使用权,销售或者进口农产品等货物的适用税率调整为9%;销售服务、无形资产、金融商品的适用税率为6%,保持不变。同时,明确增值税征收率为3%。
(四)关于销售额。《征求意见稿》基本延续了《条例》的现行规定,明确销售额是纳税人发生应税交易取得的与之相关的对价,包括全部货币或者非货币形式的经济利益。
(五)关于期末留抵退税制度。为巩固深化增值税改革成果,按照增值税原理,《征求意见稿》借鉴国际经验,建立期末留抵退税制度,并授权国务院财政、税务主管部门制定具体办法。
(六)关于混合销售、兼营的规定。为巩固营改增成果,解决纳税人特殊情形的征税问题,《征求意见稿》延续“混合销售”从主、“兼营”分别核算纳税的理念,明确混合销售应从主适用税率或者征收率;兼营应当分别核算适用不同税率或者征收率的销售额,未分别核算的,从高适用税率。
(七)关于税收减免。《征求意见稿》沿用了《条例》和原营业税暂行条例中的法定免税项目;同时明确除法定免税以外,根据国民经济和社会发展的需要,或者由于突发事件等原因对纳税人经营活动产生重大影响的,国务院可以制定增值税专项优惠政策,报全国人民代表大会常务委员会备案。
(八)关于计税期间。为落实深化“放管服”改革精神,进一步减少纳税人办税频次,减轻纳税人申报负担,《征求意见稿》取消“1日、3日和5日”等三个计税期间,新增“半年”的计税期间。
(九)关于税收征管。结合征管实践,《征求意见稿》明确增值税由税务机关征收,进口货物的增值税由税务机关委托海关代征。明确了纳税人、扣缴义务人的如实申报义务、发票管理及法律责任的原则性规定。
(十)关于过渡期安排。为平稳过渡,本法公布前出台的税收政策,确需延续的,按照国务院规定最长可以延至本法施行后的五年止。待过渡期结束,按照《征求意见稿》第三十条,根据国民经济和社会发展的需要,国务院可以制定专项优惠政策,报全国人民代表大会常务委员会备案后继续执行。
无论是企业的经营发展,还是人们的日常生活,都与增值税政策息息相关。在会计实务中,财务人员应当多多关注相关政策和行业动态,把握政策的变化。
说明:本文中政策性内容来源于中华人民共和国财政部、国家税务总局,由东奥会计在线整理发布。因考试政策、内容不断变化与调整,东奥会计在线提供的以上信息仅供参考,如有异议,请考生以权威部门公布的内容为准。
(本文是东奥会计在线原创文章,转载请注明来自东奥会计在线)










津公网安备12010202000755号