| 会计分录 | 财管公式 | 经济法法条 | %知识点 | 日期知识点 | 分数知识点 | 考前20页纸 |
中级会计经济法考试在很多考生看来相对简单,但大量的法条也是比较让考生头疼记忆的,考试作答是很容易记混的。所以考生要在考前多花时间记忆,形成知识体系。东奥整理2023年中级会计《经济法》必备法条合集,正在备考23年经济法考试的考生赶紧来学习吧!
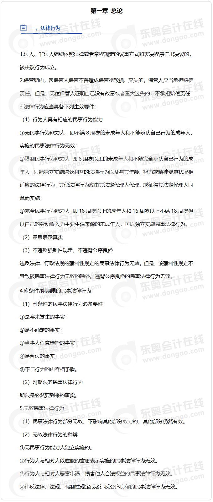
01 中级会计《经济法》法条


■ 各章节变化
第一章总论,中级会计考试中大约是13分的分值,所以第一章是非常重要的一章,分值蛮大的。学起来历程也比较长。新增“党的二十大报告关于全面依法治国”的重要论述,这段内容中级今年是第一年加入,大家还是要关注的。在经济法部门的涉及范围中新增“经济活动规范化,标准化法”。这个地方也要看一下,这是去年没有涉及到的。今年比较重要的一个变化就是代理制度,第三单元对于代理制度进行了重新编写,“转委托”的问题今年是有一个案例型的小题目是可期待的。
第二章公司法律制度,在去年的考试中是15分左右的分值。
第三章合伙企业法律制度,去年是每套卷子里11分。这两章是介绍了两个比较重要的商事主体,公司和合伙企业,这两章今年的变动很小。主要是登记部分新增了“实名登记与实名验证”“营业执照应当载明的事项”是很小的段落,黄老师说在串讲课的时候再给大家补。
第四章物权法律制度和第五章合同法律制度两个章节的加在一起的分值在35分左右,但是每一章的分值并不固定,这两章今年的变化也是非常小的。第五章没有什么实质变化,对考试没有什么影响。第四章的变化稍微大一点,只是稍微细化了一下,但是大家如果提前预习了对于学习影响也不大。
经济法共七章,但并不是每一章都是重点考查章节。大家针对不同章节,采用不同的学习方法。距离23年中级会计师考试时间越来越近,希望考生们能够认真备考,取得满意的成绩!
(本文是东奥会计在线原创文章,转载请注明来自东奥会计在线)
责任编辑:高岩


25年
49位
6000万



