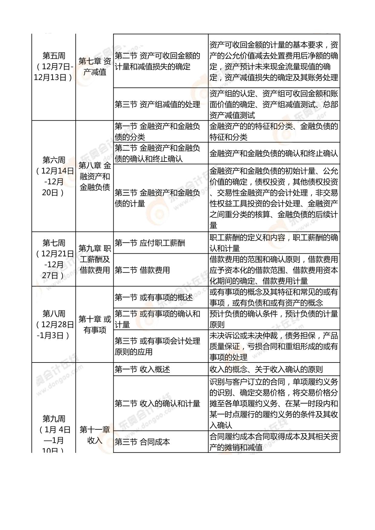
2021年《中级会计实务》预习阶段学习计划
1W
4798
共5页
2020/09/14
请登录后进行查看
资料下载